ή η κότα που κάνει το χρυσό αυγό
Στο 2ο Συνέδριο των μαθηματικών το 1900 στο Παρίσι, πρωταγωνιστής ήταν ο David Hilbert και η ομιλία του το βαρυσήμαντο γεγονός. Αν και όλοι περίμεναν μια ανακοίνωση καθαρά μαθηματικού τύπου, ο Hilbert έκανε το απρόσμενο. Σταχυολόγησε τις 23 σπουδαιότερες προτάσεις, για την ισχύ των οποίων οι μαθηματικοί δεν είχαν καταφέρει να αποφανθούν μέχρι τότε, τις γνωστές εικασίες. Τους ζήτησε να στρωθούν στη δουλειά, ώστε στην αρχή της νέας εποχής, του 20ου αιώνα, να ξεκαθαρίσει το τοπίο.
Ο αστικός μύθος λέει ότι, μετά την ομιλία, δέχτηκε από συνάδελφό του την εξής ερώτηση: γιατί επιμένει σ’ αυτή την προτροπή, αφού είναι φανερό ότι οι περισσότερες από τις εικασίες, ακόμη και αν αποδειχτούν, δεν έχουν μεγάλη αξία για τα μαθηματικά. Εύστοχη παρατήρηση και απόδειξη αυτού είναι το τελευταίο θεώρημα του Fermat, του οποίου η απόδειξη δεν πρόσφερε, αυτή καθαυτή, τίποτα παραπάνω εκτός από δόξα στον Andrew Wiles. Η απάντηση του Hilbert ήταν: «Ασ’ τους να παιδεύονται. Προσπαθώντας να αποδείξουν τις προτάσεις αυτές θα διατυπώσουν και θα αποδείξουν άλλες ενδιάμεσες που θα είναι πολύ χρήσιμες. Οι εικασίες είναι η κότα που θα κάνει τα χρυσά αυγά».
Στην έρευνα αυτό είναι απολύτως αποδεκτό. Κάθε ερευνητική ομάδα ξέρει ότι στη διαδρομή προς τον τελικό στόχο θα εμφανισθούν πρωτόγνωρα εμπόδια τα οποία θα πρέπει να αντιμετωπίσει. Θα αναλάβει λοιπόν πρωτοβουλίες, θα αναπτύξει καινοτομίες και, σε συνδυασμό με προηγούμενες γνώσεις, θα καταλήξει στο επιθυμητό αποτέλεσμα. Αυτά προφανώς, και σωστά κατά τη γνώμη μου, είχε κατά νου ο εισηγητής όταν πρότεινε τον παρακάτω νόμο για τους τύπους θεμάτων που ισχύουν τα τελευταία χρόνια στις Πανελλαδικές εξετάσεις.
Το ερώτημα είναι αν αυτό τηρείται. Η απάντηση είναι όχι (πλην ελαχίστων εξαιρέσεων). Εξετάζοντας το 4ο θέμα των τελευταίων 10 -15 ετών, παρατηρούμε ότι, ναι μεν πρόκειται για αξιόλογες ασκήσεις που απευθύνονται σε «καλά προετοιμασμένους μαθητές», αλλά απέχουν από το γράμμα και κυρίως το πνεύμα του νομοθέτη. Το σύνηθες είναι τα επόμενα ερωτήματα, ασύνδετα μεταξύ τους, να περιστρέφονται γύρω από το πρώτο ερώτημα επιδιώκοντας να καλύψουν, ει δυνατόν, όλη την εξεταστέα ύλη. Θεμιτό αλλά παράτυπο. Το 4ο θέμα στα μαθηματικά γενικής παιδείας του 2015 είναι τυπικό δείγμα τέτοιου θέματος, το οποίο και αναλύω στο τέλος του άρθρου.
Ασφαλές κριτήριο για τη δημιουργία συμβατών με το νόμο θεμάτων είναι λοιπόν το εξής: τηρώντας την κατά το νόμο περιγραφή του 4ου θέματος, θα έπρεπε μια άσκηση να είναι πλήρης με βάση την υπόθεση και το τελευταίο ερώτημα μόνο («η κότα») , το οποίο πρέπει να είναι και το κύριο ζητούμενο του προβλήματος ή της άσκησης. Τα ενδιάμεσα ερωτήματα, που τίθενται από τους εξεταστές, θα έπρεπε κανονικά να επινοούνται από τους μαθητές(«τα χρυσά αυγά»). Επειδή όμως είναι άδικο να έχουμε την απαίτηση από τους μαθητές να τα ανακαλύψουν στον ελάχιστο χρόνο που διαθέτουν, η εξέταση επικεντρώνεται στην ικανότητά τους να τα αποδεικνύουν και να τα διαχειρίζονται εύστοχα. Με τον τρόπο αυτό, εισάγουμε τους αυριανούς επιστήμονες στο εργαστήριο της σκέψης και νομίζω ότι αυτό είναι απαραίτητο να το τηρήσουμε και να το τιμήσουμε.
Μια κριτική στο 4ο θέμα των μαθηματικών γενικής παιδείας της 19ης Μαΐου 2015
Τα ερωτήματα Δ1 και Δ2, όπως βλέπουμε παρακάτω, ήταν εύστοχα, συνδεδεμένα και οδηγούσαν τον μαθητή να ορίσει μια συνάρτηση που παρίστανε το εμβαδόν ενός ορθογωνίου.
Στο Δ3 ο εξεταστής ζητούσε το όριο μιας παράστασης, που η μόνη σχέση που έχει με τα παραπάνω ήταν ότι χρησιμοποιούσε τον τύπο της συνάρτησης που παριστάνει το εμβαδόν χωριού, χωρίς η παράσταση να αντιστοιχεί σε εμβαδόν η σε κάποιο άλλο χαρακτηριστικό του ορθογωνίου και, κυρίως, ήταν παντελώς άσχετη με το ερώτημα που ακολουθεί.
Ένα όριο θα μπορούσε να εμπλακεί, και μάλιστα βάσιμα, αν αφορούσε στον τύπο του εμβαδού και ήταν σε μια οριακή θέση του χ, όπως στο 0 ή στο 10. Θα ήταν βέβαια πάρα πολύ εύκολο, αλλά πάντως εύστοχο.
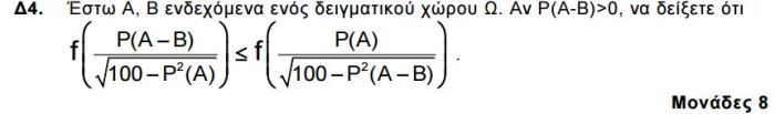
Όταν διάβασα το Δ4 θυμήθηκα τα σενάρια των υπερρεαλιστικών ταινιών του Luis Buñuel. Τα εμβαδά, τα όρια, ο κύκλος εξαφανίζονται, ο φακός ακολουθεί τη μονοτονία της συνάρτησης, που συναντάει κάποιες ουρανοκατέβατες πιθανότητες
και τις βάζει σε τάξη, παρόλο που αυτές προσπάθησαν να την πνίξουν δημιουργώντας μια φιδίσια σχέση, που εν τέλει δεν είχε και κάποιο νόημα.
Το ερώτημα Δ4 θα μπορούσε κάλλιστα να εμπλέκει πιθανότητες και να έχει έτσι ουσία και καλαισθησία, αν ζητούσε να βρεθεί η πιθανότητα ώστε το ορθογώνιο να έχει κάποια συγκεκριμένα χαρακτηριστικά και, το κυριότερο, θα μπορούσε να αποτελεί το μοναδικό ερώτημα ενός προβλήματος που θα είχε την ίδια ακριβώς διαδικασία λύσης και θα εξέταζε τα ίδια πράγματα.
Με τα παραπάνω δεν στρέφομαι, σε καμία περίπτωση, εναντίον των εισηγητών, τους οποίους άλλωστε δεν γνωρίζω. Θεωρώ ότι η κριτική που ασκώ είναι στα πλαίσια της υποχρέωσης που έχουν τα μέλη της εκπαιδευτικής κοινότητας να διατυπώνουν δημόσια και με τρόπο εποικοδομητικό τις όποιες ενστάσεις τους σε ένα τόσο κρίσιμο ζήτημα, όπως τα θέματα των πανελλαδικών εξετάσεων.
Πηγή: www.alfavita.gr
Κατηγορίες:ΕΚΠΑΙΔΕΥΣΗ, ΜΑΘΗΜΑΤΙΚΑ

Σχολιάστε