Υπήρξε μία και μοναδική περίπτωση στην ιστορία των πανελληνίων εξετάσεων για τα ανώτατα εκπαιδευτικά ιδρύματα στην οποία οι μαθητές έγραψαν δύο φορές σε διάστημα λίγων ημερών το ίδιο μάθημα.
Το μεσημέρι της 13ης Ιουνίου του 1979 οι μαθητές όλης της Ελλάδας είχαν ολοκληρώσει την προσπάθειά τους και στο δεύτερο μάθημα των πανελληνίων εξετάσεων, τα Μαθηματικά. Ήταν η φουρνιά των μαθητών στους οποίους εφαρμοζόταν μια νέα εκπαιδευτική μεταρρύθμιση, που στόχευε στα συνηθισμένα: στον εξορκισμό της παπαγαλίας, στον εκσυγχρονισμό των προγραμμάτων σπουδών και των σχολικών εγχειριδίων, στην αριστεία με πανελλήνιες εξετάσεις από το γυμνάσιο στο λύκειο και διπλές πανελλήνιες εξετάσεις στην Β’ και Γ’ λυκείου, την καταπολέμηση της παραπαιδείας κ.ο.κ.
Τα θέματα των εξετάσεων της 13ης Ιουνίου θεωρήθηκαν δύσκολα και οι περισσότεροι μαθητές ήταν απογοητευμένοι από την απόδοσή τους. Φαινόταν ότι η νέα εκπαιδευτική μεταρρύθμιση δεν αστειευόταν. Θα ξεχώριζε την ήρα από το στάρι.
Όμως το βράδυ της ίδιας ημέρας οι 85.000 μαθητές και οι οικογένειες τους έπεφταν από τα σύννεφα όταν άκουγαν στις ειδήσεις ότι αποφασίστηκε να ακυρωθεί η εξέταση στα μαθηματικά λόγω της διαρροής των θεμάτων. Τα γραπτά των μαθηματικών δεν θα διορθώνονταν ποτέ και οι μαθητές θα ξανάγραφαν το μάθημα δυο ημέρες μετά και με νέο τρόπο αποστολής των θεμάτων στα εξεταστικά κέντρα (μέσω ραδιοφώνου!).
Ποιες ήταν οι αντιδράσεις των μαθητών; Όσοι δεν τα πήγαν καλά – οι περισσότεροι δηλαδή – βγήκαν στις πλατείες και πανηγύριζαν. Όσοι έγραψαν άριστα χωρίς να ξέρουν τα θέματα (μια μικρή μειοψηφία) – δεν νοιάστηκαν. Συμμετείχαν στον χαβαλέ γιατί ήξεραν ότι (εκτός απίθανου απροόπτου) θα ξανάγραφαν άριστα. Υπήρχαν βέβαια και κάποιοι που προσπαθούσαν να κρύψουν την στεναχώρια τους, γιατί είχαν γράψει πολύ καλά, αλλά με άτιμο τρόπο, αφού γνώριζαν τα θέματα από την προηγούμενη ημέρα.
Εκείνη την εποχή δεν υπήρχε η δυνατότητα αποστολής των θεμάτων στα εξεταστικά κέντρα την ημέρα των εξετάσεων. Έτσι τα θέματα επιλέγονταν ένα μήνα πριν και στέλνονταν στα εξεταστικά κέντρα με περιπολικά σε σφραγισμένους φακέλους, δύο μέρες πριν την εκφώνησή τους και φυλάσσονταν σε χρηματοκιβώτια. Όταν όμως έγινε γνωστή η διαρροή – τα θέματα βρέθηκαν λυμένα από την αστυνομία σε πίνακες φροντιστηρίων και σε σκονάκια μαθητών – οι υποψίες έπεσαν αρχικά στους υπεύθυνους των εξεταστικών κέντρων. Όμως το έγκλημα της διαρροής διαπράxθηκε από τον τότε γενικό διευθυντή του υπουργείου Παιδείας !!
Ο υπεύθυνος λοιπόν για την οργάνωση και το αδιάβλητο των πανελληνίων εξετάσεων, όταν ημέρες πριν αντέγραφε τα θέματα που πρότεινε η επιτροπή πίεζε έντονα το στυλό του έτσι ώστε τα θέματα να χαράσσονται στην λευκή κόλλα που βρισκόταν ακριβώς κάτω από το επίσημο χαρτί. Στο τέλος των συνεδριάσεων της επιτροπής όταν οι αστυνομικοί κατέστρεφαν όλα τα γραπτά που υπήρχαν στην αίθουσα, ο γενικός διευθυντής του υπουργείου Παιδείας κρατούσε τις ‘χαραγμένες’ αλλά λευκές κόλλες χωρίς να κινεί υποψίες. Αργότερα θα ξαναέγραφε τα θέματα κανονικά για να τα διοχετεύσει στους ενδιαφερόμενους. Η συνέχεια γράφτηκε στις εφημερίδες της εποχής:
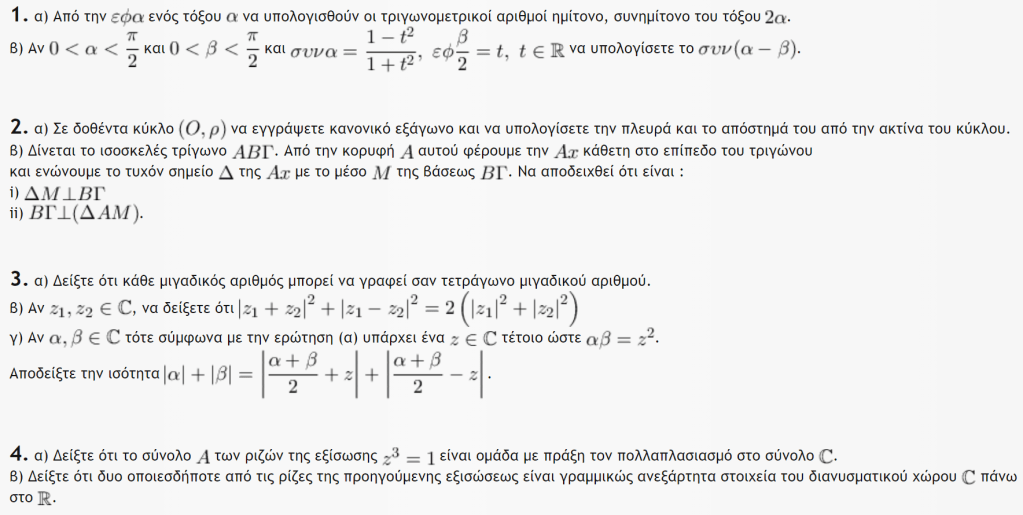
Ποια ήταν τα θέματα των μαθηματικών που ακυρώθηκαν; Ήταν ισοδύναμα με τα θέματα της επαναληπτικής εξέτασης που έγινε λίγες ημέρες μετά; Στη συνέχεια βλέπουμε τα ακυρωθέντα θέματα:

Υπενθυμίζεται ότι η διαρροή των παραπάνω θεμάτων έγινε σε πανελλήνιες εξετάσεις της Β’ Λυκείου. Βλέπουμε ότι τότε οι μαθητές της Β’ Λυκείου διδάσκονταν θεωρία μιγαδικών αριθμών, θεωρία ομάδων και διανυσματικών χώρων (!) – εκτός από τριγωνομετρία και την ευκλείδεια γεωμετρία.
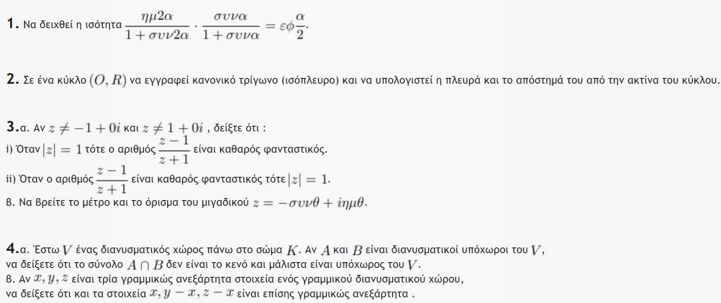
Ακολουθούν τα θέματα της επαναληπτικής εξέτασης:

Τα θέματα αυτά είναι σαφώς ευκολότερα σε σχέση με τα ακυρωθέντα (μια άσκηση ήταν από το σχολικό βιβλίο), προφανώς για να καλοπιάσουν την πλειοψηφία των μαθητών που έγραφαν το ίδιο μάθημα για δεύτερη φορά.
Αξίζει να σημειωθεί ότι την πρώτη ημέρα των εξετάσεων, πριν από τα Μαθηματικά που ακυρώθηκαν, οι μαθητές είχαν εξεταστεί στο μάθημα της Έκθεσης. Το θέμα της έπιανε μιάμιση σειρά: «Πιστεύετε ότι η φιλοδοξία αποτελεί κίνητρο επιτυχίας για τα άτομα, αλλά σε μερικές περιπτώσεις μπορεί να γίνει αιτία της καταστροφής τους». Το μάθημα της Έκθεσης δεν ακυρώθηκε γιατί δεν προέκυψαν (;) αποδείξεις διαρροής. Αν και για την διαρροή αυτού του τηλεγραφικού θέματος δεν χρειαζόταν το κόλπο με την λευκή κόλλα….
Έκτοτε, από τον Ιούνιο του 1979 μέχρι σήμερα, πολλές φορές ακούστηκαν φήμες περί διαρροών θεμάτων. Αναφέρω ένα χαρακτηριστικό παράδειγμα γιατί συνέβη ενάμιση μήνα μετά (!), τον Αύγουστο του 1979. Όταν έδιναν πανελλήνιες εξετάσεις οι μαθητές της Γ’ Λυκείου, πολυτεχνικός και φυσικομαθηματικός κύκλος με το παλιό σύστημα. Την παραμονή της εξέτασης των Μαθηματικών κυκλοφόρησαν φήμες ότι θα πέσει συγκεκριμένο θέμα πέραν της διδαχθείσας ύλης. Επρόκειτο για τον ορισμό του συνδυασμού ν πραγμάτων ανά κ και την απόδειξη του αντίστοιχου τύπου. Το θέμα πράγματι έπεσε χωρίς όμως να γίνει κάποια καταγγελία ή δίωξη. Οι φήμες περί διαρροής θεμάτων πάντα κυκλοφορούσαν και κυκλοφορούν παραμονές των εξετάσεων. Αλλά παραμένουν φήμες, αφού ποτέ δεν παρουσιάστηκαν αξιόλογα αποδεικτικά στοιχεία.
Έτσι, η μόνη διαρροή θεμάτων στην ιστορία των πανελληνίων εξετάσεων που αποκαλύφθηκε προκαλώντας την ακύρωσή και την επανάληψή τους, ήταν στις 13 Ιουνίου του 1979 – δεκαπέντε μόλις μέρες μετά την υπογραφή της συμφωνίας για την ένταξη της Ελλάδας στην ΕΟΚ.
Κατηγορίες:ΕΚΠΑΙΔΕΥΣΗ, ΜΑΘΗΜΑΤΙΚΑ



Είναι ενδιαφέρον να μάθουμε αν ο γενικός διευθυντής δικάστηκε/τιμωρήθηκε ή απλώς μετακινήθηκε σε άλλη θέση (κρατώντας τις «εισπράξεις» 🙂
5,5 χρόνια φυλακή https://pasatempo.files.wordpress.com/2020/06/12-2-80.jpg