Ένα από τα ερωτήματα που τέθηκαν χτες στις πανελλαδικές εξετάσεις στη Φυσική είναι το παρακάτω:
Β3. Στο σχήμα 3, στο ανοιχτό δοχείο μεγάλου όγκου με κατακόρυφα τοιχώματα, πέφτει συνέχεια νερό, το οποίο θεωρείται ιδανικό ρευστό, από μια βρύση Β σταθερής παροχής Π. Το δοχείο βρίσκεται σε οριζόντιο έδαφος και δε μπορεί να γεμίσει, γιατί εξέρχεται νερό από μία οπή Ο, που βρίσκεται σε ένα από τα κατακόρυφα τοιχώματα του δοχείου. Η οπή βρίσκεται σε ύψος h1 από τη βάση του δοχείου, και το εμβαδόν διατομής της Α είναι πολύ μικρότερο από το εμβαδόν της ελεύθερης επιφάνειας του νερού.
Η ελεύθερη επιφάνεια του νερού σταθεροποιείται σε ύψος από τη βάση του δοχείου. Η λεπτή φλέβα νερού που εξέρχεται από την οπή πέφτει στο οριζόντιο έδαφος σε σημείο Δ, το οποίο απέχει οριζόντια απόσταση (ΓΔ)=S από τη βάση του δοχείου. Σε σημείο Ε του ιδίου κατακόρυφου τοιχώματος με την οπή, και στην ίδια κατακόρυφο, έχουμε στηρίξει λεπτή οριζόντια ράβδο ΕΖ μήκους (ΕΖ)=S/2. Το σημείο Ε βρίσκεται σε ύψος .
Αν η λεπτή φλέβα του νερού διέρχεται οριακά από το άκρο Ζ της ράβδου, τότε η παροχή Π της βρύσης είναια) Να επιλέξετε τη σωστή απάντηση (Μονάδες 2)
β) Να δικαιολογήσετε την επιλογή σας (Μονάδες 7)
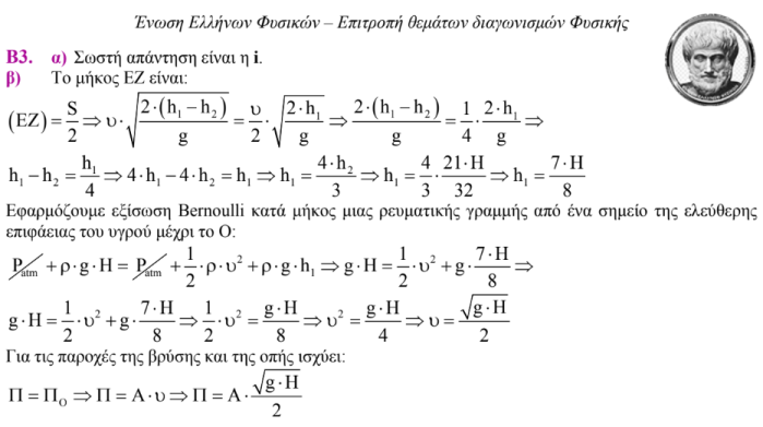
Η απάντηση που είχαν στο μυαλό τους οι θεματοδότες περιέχει πολλές πράξεις. Με γειά τους με χαρά τους, κανένα πρόβλημα. Δείτε για παράδειγμα την προτεινόμενη λύση από την ΕΕΦ:
Όμως ένας πραγματικά έξυπνος μαθητής απέφυγε τις πράξεις σκεπτόμενος ως εξής: Η παροχή στο σημείο Ο είναι Π=Α∙υ0. Από τις 3 (αριθμός τρία) προτεινόμενες επιλογές (ΔΕΝ ΥΠΑΡΧΕΙ ΕΠΙΛΟΓΗ «ΚΑΤΙ ΑΛΛΟ») φαίνεται ότι η ταχύτητα με την οποία εξέρχεται το νερό από το σημείο Ο μπορεί να είναι:
i. ii.
iii.
Σύμφωνα με το θεώρημα Torricelli (, όπου h η απόσταση της οπής από την επιφάνεια του υγρού) η λύση (ii) απορρίπτεται διότι τότε h=2H, η οπή βρίσκεται κάτω από τον πυθμένα!. Παρομοίως απορρίπτεται και η λύση (iii) διότι τότε h=H και θα έπρεπε η οπή να βρίσκεται στον πυθμένα του δοχείου! Επομένως σωστή απάντηση είναι η (i).
Kι όμως η παραπάνω απάντηση, τουλάχιστον σε ένα βαθμολογικό κέντρο, όπως διαβάζουμε με φρίκη ΕΔΩ, αντί να επιβραβευθεί θα τιμωρηθεί με αφαίρεση 2 μονάδων, ενώ οι κονσερβαρισμένες παβλοφικές απαντήσεις (σε ανόητα διατυπωμένες ερωτήσεις) θα πάρουν άριστα. Είναι δυνατόν;;;
Κάτι πολύ σάπιο υπάρχει στο βασίλειο της Μεθοδολογίας.
Διαβάστε σχετικά:
1. Tα θέματα Φυσικής 2020
2. Η ιστορία διδάσκει ότι η ιστορία δεν διδάσκει
Κατηγορίες:ΕΚΠΑΙΔΕΥΣΗ

Ωραία, ο μαθητής θα πάρει λοιπόν τις 2 μονάδες διότι επέλεξε την σωστή απάντηση, δεν δικαιολόγησε όμως την επιλογή του όπως ζητά η δεύτερη ερώτηση του ζητήματος.
Προφανώς και δικαιολόγησε την επιλογή του. Αποκλείοντας με έξυπνα επιχειρήματα φυσικής τις δυο από τις τρεις (3) προτεινόμενες επιλογές.
και
, ή αν η διατύπωση της ερώτησης ήταν
«, τότε ναι, ήταν αναγκασμένος να ακολουθήσει την πεπατημένη.
Αν οι επιλογές (ii) και (iii) ήταν π.χ.
«Να αποδείξετε ότι
Τις έξυπνες σκέψεις τις θαυμάζουμε. Κι αν περνάει από το χέρι μας πρέπει να τις επιβραβεύουμε.
Δικαολογησετε την επιλογή σας λέει δηλ. αυτό που επιλέξατε όχι γιατί αποκλείοντσς τα υπόλοιπα διαλέγω αυτό (νομίζω εεεε)
κι αυτή ακριβώς είναι η αιτιολόγηση! (αφού έγινε η αβλεψία να τεθούν οι εν λόγω επιλογές – και είναι δεδομένο πως μια από αυτές είναι η σωστή)
προφανώς συμφωνώ, αλλοίμονο!, ότι η “έξυπνη λύση”
όπως, μάλλον δίκαια, τη χαρακτηρίζετε,
είναι, πράγματι, μια εξαιρετική προσέγγιση,
με ελάχιστες πράξεις και αδιαφορώντας για δεδομένα,
όμως η δεοντολογία;
αναφέρετε το όνομα μιας ένωσης που, σιγά την πρωτοτυπία,
τη συμβατική λύση έδωσε, όπως όλοι,
όμως το όνομα του Φυσικού που “πήρε φλασιά”
και πρώτος έγραψε αυτήν την “έξυπνη” λύση
(23/06/2020, 10:59, δικτυακός τόπος ylikonet.gr)
γιατί δεν το αναφέρετε με ίδιον, τουλάχιστον, τρόπο;
τηρείτε έτσι τη δεοντολογία;
συμβαίνει να είμαι αυτός ο Φυσικός και διαμαρτύρομαι…
Αξίζει ο μαθητής που απάντησε με τον ίδιο έξυπνο τρόπο (σε μια κακώς διατυπωμένη ερώτηση) να τιμωρηθεί με αφαίρεση 2 μονάδων; Τι λέει η βαθμολογική δεοντολογία;
Αυτός είναι ο στόχος της ανάρτησης κι όχι ποιος θα τιμηθεί με Νόμπελ επειδή δημοσίευσε πρώτος την εναλλακτική απάντηση.
Κατά τα άλλα:
1. Η λύση που παρατίθεται – ήταν η πρώτη που βρήκα πρόχειρη – μπήκε όχι για την πρωτοτυπία της, ούτε για να προβληθεί μια κάποια ένωση, αλλά για να φανούν οι πολλές και ανούσιες πράξεις της προτεινόμενης λύσης.
2. Στην ανάρτηση υπάρχει απευθείας σύνδεσμος στο σχόλιο του ylikonet που αναφέρει την αφαίρεση των μονάδων και περιέχεται ο σύνδεσμος της έξυπνης λύσης που δημοσίευσε ο Βαγγέλης Κουντούρης (στις 23/06/2020, 10:59).
3. Επαναλαμβάνω. Ο σκοπός της ανάρτησης δεν είναι η απάντηση του ερωτήματος. Αλλά ο έξυπνος μαθητής που θα τιμωρηθεί με αφαίρεση μονάδων. Αυτό είναι το εξοργιστικό για μένα και γιαυτό πρέπει να διαμαρτύρεται ένα Φυσικός.
άλλο ήταν το «κέντρο βάρους» του σχολίου και άλλη η απάντηση, επί της ουσίας τίποτα, μπορεί, πάντως, να εγκαλείται ένας Φυσικός αν ένας εφυής μαθητής δίδει την απάντηση που αυτός προτείνει; τώρα το αν η πρώτη σελίδα και η παραπομπή σε κάποια παραπομπή έχει την ίδια «βαρύτητα», αυτό επαφίεται στη νοημοσύνη του αναγνώστη…
Είναι σημαντικότερο να μπορείς να αποκλείσεις το αφύσικο. Η απάντηση που αναδεικνύει την μη φυσικότητα των εναλλακτικών επιλογών είναι πολύ πιο ενδιαφέρουσα και αξιόλογη και υποδεικνύει βαθύτερη κατανόηση.
Συγνώμη, συγνώμη λίγο, μια ερώτηση (ίσως κάποιοι από εσάς είστε και βαθμολογητές). Αν αποδείξω ότι δεν ισχύουν οι άλλες δύο επιλογές (γιατί ρε αδερφέ έτσι θέλω, έχω τρέλα με τη φυσική και μου αρέσουν τα προβλήματα) θα τις πάρω όλες τις μονάδες του θέματος ? Έχει τεθεί ποτέ το θέμα αυτό σε βαθμολογικό κέντρο ή στην ΚΕΕ και ποια η απάντηση?
αν η ερώτηση απευθύνεται σε μένα, Αλέξανδρε, (δεν είμαι τώρα βαθμολογητής, διότι είμαι «εκτός», σε κάτι που ονομάζουν «σύνταξη») η απάντησή μου είναι προφανής: μπορεί να μην αποδεχθώ αυτό που ο ίδιος προτείνω; και η διαφωνία μου με την ΚΕΕ επίσης προφανής: η δικαιολόγηση είναι η απόρριψη των άλλων δύο (και επειδή ακριβώς έχεις τρέλλα με τη Φυσική, αλλά και εξυπνάδα και τόλμη, προσωπικά θα έβαζα και παραπάνω μόρια «αέρα», αν χρειαζόταν, και θα έπαιρνα την ευθύνη)
Με κάλυψες πλήρως Βαγγέλη (είναι ωραία η σύνταξη – κάνεις αυτά που θες και σου αρέσουν αλλά δεν μπορούσες να τα κάνεις πριν χαχαχα) και χαίρομαι για την απάντηση που έδωσες. Έλεγα μήπως αναφέρθηκε ποτέ στην ΚΕΕ αυτή η περίπτωση και τι απάντηση πήρατε. Η περίπτωση του να μην μπορεί όμως να δικαιολογήση την σωστή απάντηση δεν θα πρέπει να ληφθεί υπόψιν? Θα έλεγα, να πάρει κάποιες από τις μονάδες, ίσως ήταν σωστότερο?
Αλέξανδρε, δεν είμαι βαθμολογητής. Η θέση που εκφράζω εδώ είναι ως φυσικός. Το ερώτημα σου πάντως αφορά τον στόχο της εξέτασης. Αν η εξέταση έχει ως στόχο να εξακριβώσει αν ο μαθητής έχει κάνει κτήμα του το αντικείμενο, τότε το βάθος της κατανόησης που υπονοεί η μη τυποποιημένη απάντηση αξίζει περισσότερες μονάδες από την τυποποιημένη. Αν ήταν στο χέρι μου, μόνο τέτοια θέματα θα είχαν οι εξετάσεις, όπου κανείς να μπορεί να ακολουθήσει εναλλακτικές προσεγγίσεις που δείχνουν βάθος κατανόησης.
συμφωνώ απόλυτα με την τελευταία σου πρόταση vagelford, δες και την εναλλακτική μου προσέγγιση στο θέμα Δ5 του «παλιού», οι Πειραματικοί είμαστε άλλη «ομοταξία» Φυσικών, μακάρι όλα ποιοτικά και «με το νου», «με τα δάχτυλα», κι ας λέει η όποια ΚΕΕ ότι 7 είναι οι περιστροφές, 7 είναι οι μέρες της εβδομάδας, 7 τα θαύματα του Κόσμου, 7 οι σοφοί της Αρχαίας Ελλάδας, 7 οι παχειές αγελάδες, 7 τα κακά της μοίρας μας, αλλά οι περιστροφές είναι 27/4=6,75, καρατσεκαρισμένο (τί θα πει πού θα με βρεις; ψάξε με στο διαδίκτυο, δεν είμαι καρφίτσα…)