100 αντιστάσεις R, 2R, 3R, 4R, ….., 98R, 99R, 100R συνδέονται κατά αύξουσα σειρά σχηματίζοντας τον κύκλο του σχήματος:

Ο ένας πόλος ιδανικής ηλεκτρικής πηγής (μηδενική εσωτερική αντίσταση) συνδέεται σε ένα σημείο ανάμεσα στην εκατοστή και την πρώτη αντίσταση.
Μεταξύ ποιών αντιστάσεων πρέπει να συνδεθεί ο άλλος πόλος της πηγής έτσι ώστε το ηλεκτρικό ρεύμα που θα διαρρέει την πηγή να είναι ελάχιστο;
απάντηση
Έστω ότι ο άλλος πόλος της πηγής συνδέεται μεταξύ της x-οστής και της (x+1) κατά σειρά αντιστάσεων όπου x ακέραιος αριθμός. Τότε, δημιουργούνται δυο κλάδοι αντιστάσεων, ο ένας περιέχει x αντιστάσεις σε σειρά με συνολική αντίσταση , ενώ ο δεύτερος περιέχει (100–x) αντιστάσεις και συμβολίζουμε την συνολική του αντίσταση με
.
Όμως το άθροισμα είναι σταθερό.
Για να είναι ελάχιστο το ηλεκτρικό ρεύμα που διέρχεται από την πηγή , πρέπει το
να είναι μέγιστο. Ή να είναι μέγιστο το γινόμενο
. Επειδή οι
και
έχουν σταθερό άθροισμα, το γινόμενό τους γίνεται μέγιστο όταν
, οπότε
ή
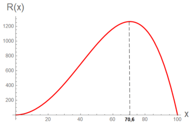
. Λύνοντας το τριώνυμο που προκύπτει παίρνουμε x≈70,56. Όμως αφού το x είναι ακέραιος αριθμός συμπεραίνουμε ότι άλλος πόλος της πηγής πρέπει να συνδεθεί μεταξύ 71ου και 72ου αντιστάτη.
Στο διάγραμμα που ακολουθεί βλέπουμε την μεταβολή της της συνολικής αντίστασης συναρτήσει του x:
Κατηγορίες:ΗΛΕΚΤΡΟΜΑΓΝΗΤΙΣΜΟΣ
Καλημέρα.
Αν δεν έχω κάνει λάθος είναι μέχρι την 71η.
… κι εγώ το ίδιο βρίσκω
71R
και γω μεταξυ 71 & 72
αλλα πρεπει να αποδειξεις οτι το γινομενο τους γινεται μεγιστο οταν Rx=Rx+1, θετοντας συναρτηση, παραγογιζοντας κι επειτα τοπικο ακροτατο εκει που μηδενιζεται η παραγωγος
γίνεται και χωρίς παραγώγιση
Γ=χψ και χ+ψ=β=σταθ
Θέλουμε το γινόμενο να γίνει μέγιστο
Γ=χ(β-χ) ή χ^2-βχ+Γ=0
όμως επειδή χ πραγματικός αριθμός η διακρίνουσα του τριωνύμου πρέπει Δ≥ο ή β^2-4Γ≥0 και β^2 /4 ≥ Γ. Έτσι, βρίσκουμε την μέγιστη τιμή του Γ και λύνοντας το τριώνυμο βρίσκουμε χ=ψ=β/2