Το τριγωνικό πρίσμα μάζας 4m είναι ακίνητο και μπορεί να ολισθαίνει χωρίς τριβές στο λείο οριζόντιο επίπεδο.
To σώμα μάζας m (πολύ μικρών διαστάσεων) κινείται με ταχύτητα υ σε λείο οριζόντιο επίπεδο, όπως στο σχήμα. Την χρονική στιγμή t1 η μάζα m αρχίζει να ανεβαίνει ολισθαίνοντας χωρίς τριβές, στο κεκλιμένο επίπεδο του τριγωνικού πρίσματος. Η μάζα m αφού φτάσει σε ένα μέγιστο ύψος από το οριζόντιο επίπεδο, στη συνέχεια κατέρχεται και την χρονική στιγμή t2 επιστρέφει ξανά στο οριζόντιο επίπεδο. H μετάβαση από το οριζόντιο στο κεκλιμένο επίπεδο (και αντίστροφα) γίνεται ομαλά χωρίς αναπήδηση και η διάρκειά του είναι αμελητέα.
Να υπολογίσετε το χρονικό διάστημα Δt=t2–t1 στο οποίο η μάζα m κινείται πάνω στο τριγωνικό πρίσμα. Γνωστά μεγέθη τα m, υ, g και θ.
λύση:

Η μάζα m φτάνει στο μέγιστο ύψος H όταν η ταχύτητά της γίνει ίση με την ταχύτητα του τριγωνικού πρίσματος.
Από την αρχή διατήρησης της ορμής παίρνουμε: και από την αρχή διατήρησης της ενέργειας:
.
Όταν η μάζα m επιστρέφει στο οριζόντιο επίπεδο, εφαρμόζοντας τις ίδιες αρχές διατήρησης προκύπτουν οι εξισώσεις της ελαστικής κρούσης: και
, οπότε:
και
.
Παρατηρούμε ότι
- το ύψος H και οι ταχύτητες που υπολογίστηκαν είναι ανεξάρτητες από την γωνία θ
- το μέτρο της ταχύτητας της σφήνας, όταν η μάζα m φτάνει στο μέγιστο ύψος, ισούται με το ήμισυ της τελικής ταχύτητάς της:
Θα υπολογίσουμε την επιτάχυνση της σφήνας ακολουθώντας τον πιο σύντομο τρόπο (;). Προσδιορίζουμε την Λαγκρανζιανή του συστήματος χρησιμοποιώντας ως γενικευμένες συντεταγμένες την απόσταση x του άκρου της σφήνας από μια αυθαίρετη αρχή Ο στο οριζόντιο επίπεδο και την απόσταση y της μάζας m από το δεξιό άκρο της σφήνας.
H ταχύτητα της μάζας m θα είναι το διανυσματικό άθροισμα της ταχύτητας της σφήνας ως προς το έδαφος συν την ταχύτητα της μάζας m ως προς τη σφήνα
. Έτσι, η κινητική ενέργεια του συστήματος θα είναι
, η δυναμική ενέργεια
και η Λαγκρανζιανή του συστήματος:
Xρησιμοποιώντας τις εξισώσεις Λαγκράνζ παίρνουμε:
(1)
και (2)
Από τις εξισώσεις (1) και (2) υπολογίζουμε την επιτάχυνση της σφήνας:
(3)
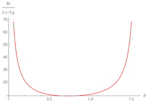
Θα μπορούσαμε να πούμε ότι η μεταβολή της ταχύτητας της σφήνας είναι , οπότε η ζητούμενη χρονική διάρκεια είναι
. Αν κάνουμε την γραφική παράσταση του χρονικού διαστήματος ως προς την γωνία κλίσης θ βλέπουμε ότι για θ=π/4, ο χρόνος αυτός ελαχιστοποιείται και στη συνέχεια αυξάνεται! Θα έπρεπε, καθώς αυξάνεται η γωνία του κεκλιμένου επιπέδου μέχρι θ=π/2, ο χρόνος να μειώνεται.

Επομένως η λύση αυτή πρέπει να απορριφθεί. Που βρίσκεται το λάθος; Στο γεγονός ότι δεν παίρνουμε υπόψιν τις μεταβολές των ταχυτήτων την στιγμή που η μάζα m γλιστρά από το οριζόντιο επίπεδο στο κεκλιμένο και την στιγμή που το εγκαταλείπει.
Όμως, αν υπολογίσουμε την ταχύτητα της σφήνας μόλις η μάζα m αρχίσει να κινείται κατά μήκος της σφήνας και την ταχύτητα της σφήνας
λίγο πριν η μάζα m την εγκαταλείψει, τότε το ζητούμενο χρονικό διάστημα θα είναι
.
Μπορούμε να υπολογίσουμε αυτές τις ταχύτητες χρησιμοποιώντας την αρχή διατήρησης ενέργειας του συστήματος και την διατήρηση της οριζόντιας συνιστώσας της ορμής του συστήματος. Aπό την εξίσωση (1) προκύπτει:
ή
, που μας δείχνει ότι η εξίσωση
(4)
εκφράζει πράγματι την διατήρηση της οριζόντιας συνιστώσας ορμής του συστήματος.
Η διατήρηση της ενέργειας μας δίνει: ή
(5)
Θέτοντας και λύνοντας το σύστημα των εξισώσεων (4) και (5) παίρνουμε:
, οπότε
και
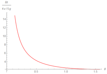
Χρησιμοποιώντας την εξ. (3) προκύπτει 
Παρατηρούμε ότι τώρα το ζητούμενο χρονικό διάστημα συναρτήσει της γωνίας θ μειώνεται, όπως αναμένεται, και για θ=π/2 προκύπτει . Είναι ο ολικός χρόνος κίνησης ενός σώματος που εκτελεί κατακόρυφη βολή προς τα πάνω φτάνοντας σε μέγιστο ύψος
(πρόκειται για την κίνηση της μάζας m όταν θ=π/2).
πηγή: https://aapt.scitation.org/doi/full/10.1119/1.5080588
μουσική επένδυση: «Nice ‘N’ Sleazy», The Stranglers
Σχολιάστε