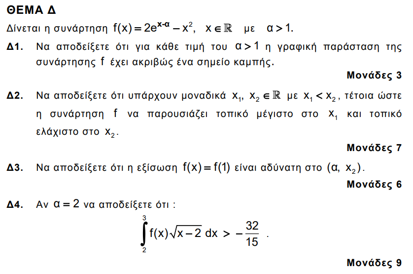
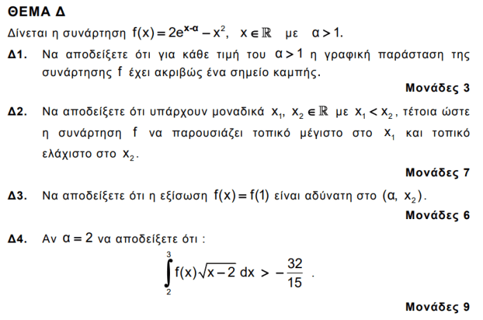
… στα μαθηματικά των πανελλαδικών εξετάσεων
Ως γνωστόν η εκθετική συνάρτηση γράφεται:
Τώρα είναι προφανές από την παραπάνω σχέση ότι (τουλάχιστον για x>0) ισχύουν οι ανισώσεις: και
Χρησιμοποιώντας την πρώτη ανίσωση μπορούμε να αποδείξουμε εύκολα την κομψή ανισότητα

Μια διαφορετική (και ομορφότερη)απόδειξη μπορεί να βρει κανείς ΕΔΩ: https://arxiv.org/pdf/1806.03163.pdf
Η δεύτερη ανίσωση, , μας βοηθά να λύσουμε πολύ εύκολα και το δυσκολότερο ερώτημα (Δ4) των μαθηματικών που δόθηκε σήμερα στους υποψηφίους των πανελλαδικών εξετάσεων:

Σύμφωνα με το τελευταίο ερώτημα πρέπει αποδείξουμε την μυστηριώδη ανισότητα:
Αν κάνουμε την αλλαγή μεταβλητής και χρησιμοποιήσουμε την ανίσωση
παίρνουμε:
Κατηγορίες:ΜΑΘΗΜΑΤΙΚΑ
Σχολιάστε