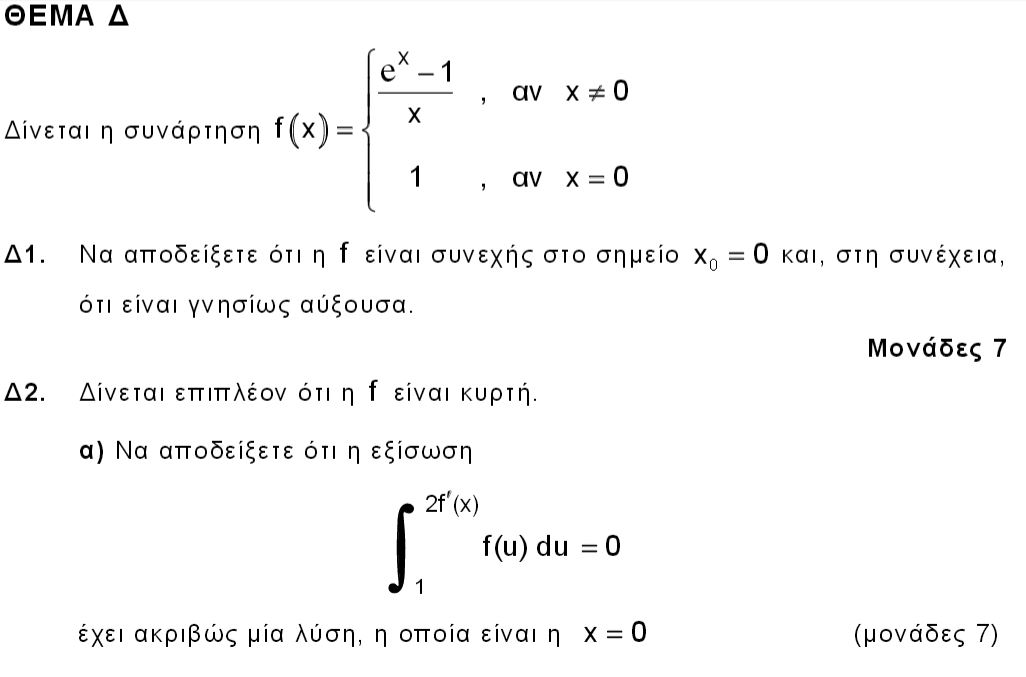
ΘΕΜΑΤΑ ΜΑΘΗΜΑΤΙΚΩΝ ΚΑΤΕΥΘΥΝΣΗΣ Γ’ ΛΥΚΕΙΟΥ 2014 (σε pdf): πατήστε ΕΔΩ
… το τέταρτο θέμα είχε και λίγο φυσική:


Ενώ, απαντήσεις και σχόλια για τα θέματα μπορείτε να βρείτε αλλού, για παράδειγμα ΕΔΩ, … ότι ακολουθεί στη συνέχεια δεν έχει σχέση με τις ζητούμενες λύσεις…
Σχετικά με το ερώτημα Δ2 (β) … ψάχνουμε σε ποιο σημείο της γραφικής παράστασης της συνάρτησης
ισχύει
Θέτοντας , μετά από πράξεις παίρνουμε την εξίσωση:
(1)
ή αν εξετάσουμε την «φυσική» πλευρά του ζητήματος, φανταζόμαστε ένα υλικό σημείο που κινείται κατά μήκος της καμπύλης που παριστάνει τη συνάρτηση .
Η ταχύτητα του σωματιδίου θα είναι συνεχώς εφαπτόμενη στην τροχιά της κίνησης. Έστω,
η γωνία που σχηματίζει η διεύθυνση της ταχύτητας με την οριζόντια διεύθυνση.
Τότε για τις συνιστώσες και
θα ισχύει σύμφωνα με τα δεδομένα
οπότε
και μετά την παραγώγιση ως προς x προκύπτει πάλι η εξίσωση (1):
H συνάρτηση του πρώτου μέλους έχει την προφανή ρίζα x=0 και μπορεί εύκολα να δειχθεί ότι είναι γνησίως αύξουσα. Αυτό φαίνεται και από την γραφική της παράσταση (… όταν διαθέτεις υπολογιστή μπορείς να την σχεδιάσεις αμέσως) :
Έτσι στο σημείο (0,1) ο ρυθμός μεταβολής της τετμημένης του υλικού σημείου Μ είναι διπλάσιος του ρυθμού μεταβολής της τεταγμένης ή στη γλώσσα της φυσικής, η οριζόντια συνιστώσα της ταχύτητας είναι διπλάσια της κατακόρυφης συνιστώσας.
Κατηγορίες:ΕΚΠΑΙΔΕΥΣΗ, ΜΑΘΗΜΑΤΙΚΑ
κάποιος ειδικός ας κάνει σχόλια για τα θέματα
http://www.mathematica.gr/forum/viewtopic.php?f=133&t=44574&p=209413
Ευχαριστώ πολύ φίλε..!!!