(οποιαδήποτε ομοιότητα με άλλα προβλήματα ΔΕΝ είναι τυχαία)
Ομογενής και ισοπαχής δοκός (ΟΑ) μάζας Μ=6kg και μήκους ℓ=0,3m, μπορεί να περιστρέφεται χωρίς τριβές σε κατακόρυφο επίπεδο γύρω από οριζόντιο άξονα που περνά από το ένα άκρο της Ο. Στο άλλο άκρο Α υπάρχει στερεωμένη μικρή σφαίρα μάζας m=M/2=3kg.
Η δοκός είναι ακίνητη και την χρονική στιγμή t=0 s στο άκρο της Α ασκείται δύναμη σταθερού μέτρου F=30√3 N που είναι συνεχώς κάθετη στη δοκό, όπως φαίνεται στο σχήμα.

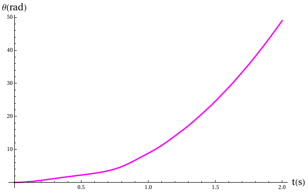
Να γίνουν οι γραφικές παραστάσεις συναρτήσει του χρόνου:
(α) της γωνίας θ που σχηματίζει η δοκός με την κατακόρυφο
(β) της γωνιακής ταχύτητας της δοκού
και
(γ) της γωνιακής επιτάχυνσης της δοκού
(δ) να γίνουν επίσης οι γραφικές παραστάσεις της γωνιακής ταχύτητας και της γωνιακής επιτάχυνσης συναρτήσει της γωνίας θ.
Δίνεται η ροπή αδράνειας ομογενούς δοκού μάζας Μ και μήκους ℓ, ως προς άξονα που διέρχεται από το σημείο Ο: ΙO=Mℓ2/3 και η επιτάχυνση της βαρύτητας στην επιφάνεια της γης g=10m/s2
Λύση
(α) Εφαρμόζουμε τον θεμελιώδη νόμο της στροφικής κίνησης:
Στ= ΙO dω/dt
ή
F ℓ – M g ημθ ℓ/2 – m g ημθ ℓ = ΙO dω/dt
Αντικαθιστώντας παίρνουμε
dθ2/dt2 = 20√3 – 40 ημθ
Aυτή είναι η διαφορική εξίσωση της κίνησης, η επίλυση της οποίας μας δίνει τα παρακάτω διαγράμματα…

Η γωνιακή ταχύτητα της δοκού συναρτήσει του χρόνου για τα πρώτα 2 δευτερόλεπτα της κίνησης. Μετράμε 8 τοπικά μέγιστα σ’ αυτό το χρονικό διάστημα.

Η γωνιακή επιτάχυνση συναρτήσει του χρόνου για τα πρώτα 2 sec. Μετράμε 16 μηδενισμούς της επιτάχυνσης που αντιστοιχούν στα 8 τοπικά μέγιστα και 8 τοπικά ελάχιστα του προηγούμενου διαγράμματος
Στη συνέχεια ακολουθούν τα διαγράμματα της γωνιακής ταχύτητας και της γωνιακής επιτάχυνσης συναρτήσει της γωνίας θ.
Η ω(θ) μπορεί να προκύψει εύκολα εφαρμόζοντας την διατήρηση της ενέργειας
και αντικαθιστώντας παίρνουμε
Η γωνιακή επιτάχυνση συναρτήσει της γωνίας θ προκύπτει αμέσως από την διαφορική εξίσωση της κίνησης
dθ2/dt2 = ω’=20√3 – 40 ημθ

Παρατηρούμε ότι η επιτάχυνση μηδενίζεται για πρώτη φορά όταν θ=π/3. Τότε η γωνιακή ταχύτητα (άρα και η κινητική ενέργεια) της δοκού εμφανίζει το πρώτο τοπικό μέγιστο. . . Aυτό φαίνεται στο επόμενο διάγραμμα ω-t
(*) Όλοι οι παραπάνω υπολογισμοί και τα διαγράμματα έγιναν χρησιμοποιώντας το πρόγραμμα Mathematica. Θα μπορούσε κανείς να χρησιμοποιήσει και τον ιστότοπο της wolframalpha και να κάνει εύκολα παρόμοιους υπολογισμούς. Για παράδειγμα η κινητική ενέργεια της δοκού συναρτήσει της γωνίας θ υπολογίζεται – βλέπε παραπάνω – από την εξίσωση που εκφράζει τη διατήρηση της ενέργειας
Η γραφική παράσταση της παραπάνω συνάρτησης (και οποιοσδήποτε άλλος υπολογισμός) γίνεται πολύ εύκολα ΕΔΩ

Κατηγορίες:ΕΚΠΑΙΔΕΥΣΗ, ΜΗΧΑΝΙΚΗ, ΦΥΣΙΚΗ







Σχολιάστε