Εν τω μεταξύ με νεώτερη ανακοίνωση της Κεντρικής Επιτροπής Εξετάσεων κανονικά θα βαθμολογηθεί το ερώτημα Γ4 στο μάθημα Φυσικής Κατεύθυνσης! Διαβάστε ΕΔΩ
για να δείτε όλα τα θέματα μαθηματικών κατεύθυνσης 2012 πατήστε ΕΔΩ
Κατηγορίες:ΕΚΠΑΙΔΕΥΣΗ, ΜΑΘΗΜΑΤΙΚΑ



Αυτή τη φορά δεν υπήρξαν ατυχήματα…
ΔΕΛΤΙΟ ΤΥΠΟΥ της Ελληνικής Μαθηματικής Εταιρείας
Ειδικά Σχόλια:
Θέμα Α:
Θεωρία
Θέμα Β:
Καλύπτει ένα μέρος της ύλης των μιγαδικών αριθμών. Η επιτυχής αντιμετώπιση των ερωτημάτων προϋποθέτει και γνώσεις της Β΄ Λυκείου.
Θέμα Γ:
Εξετάζεται ένα μεγάλο μέρος των βασικών γνώσεων της Ανάλυσης με ερωτήματα κλιμακούμενης δυσκολίας.
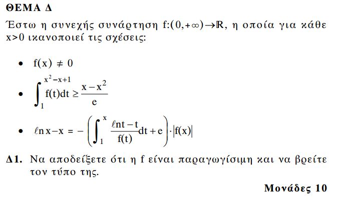
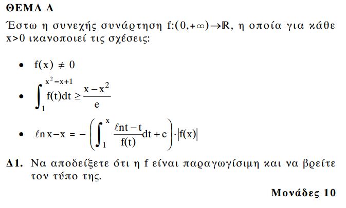
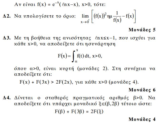
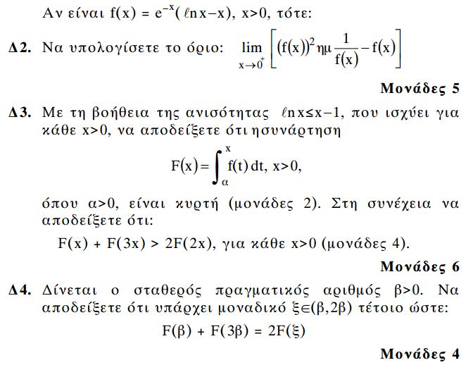
Θέμα Δ:
Το θέμα είναι συνδυαστικό και αναφέρεται σε ένα μεγάλο μέρος της ύλης του Διαφορικού και Ολοκληρωτικού Λογισμού. Τα ερωτήματα Δ1 και Δ4 είναι αυξημένης δυσκολίας και ειδικής τεχνικής και απευθύνονται σε πολύ καλά προετοιμασμένους υποψηφίους. Επισημαίνεται ότι η απάντηση που δίνεται στο Δ1 βοηθά τον υποψήφιο να επεξεργαστεί τα Δ2 και Δ3.
Γενικά Σχόλια
– Καλύπτεται το μεγαλύτερο μέρος της ύλης.
– Υπάρχει κλιμάκωση των θεμάτων ως προς τη δυσκολία.
– Η καλή γνώση της ύλης προηγουμένων τάξεων ήταν απαραίτητη
– Τα θέματα είναι δυσκολότερα από τα αντίστοιχα περσινά.
– Η σωστή διαχείριση του χρόνου από τους υποψηφίους ήταν σημαντικός παράγοντας για την επιτυχία.
Για το Διοικητικό Συμβούλιο
της Ελληνικής Μαθηματικής Εταιρείας
Ο Πρόεδρος
Γρηγόριος Καλογερόπουλος
Καθηγητής Πανεπιστημίου Αθηνών
Ο Γενικός Γραμματέας
Εμμανουήλ Κρητικός
Λέκτορας Οικονομικού Πανεπιστημίου Αθηνών
http://m.alfavita.gr/artro.php?id=65183