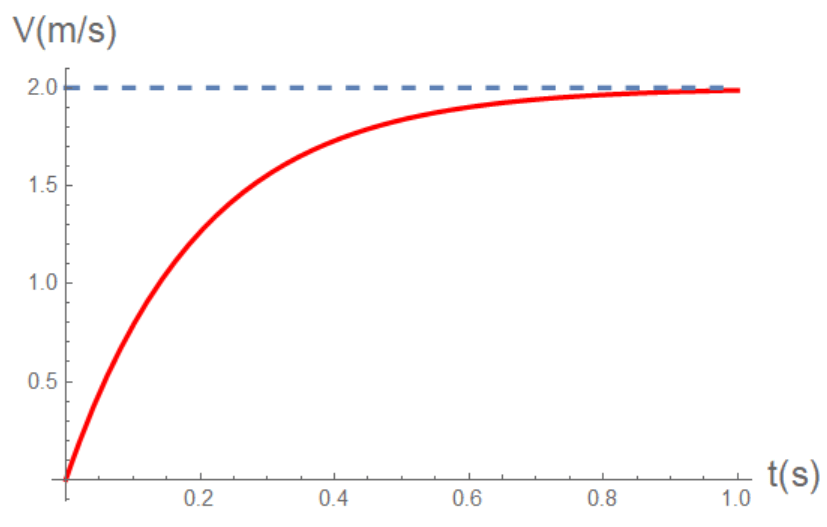
Published 30/10/2019 at 827 × 527 in Πότε θα αποκτήσει οριακή ταχύτητα;
‹ Back
Δ
Ο ιστότοπος χρησιμοποιεί το Akismet για την εξάλειψη των ανεπιθύμητων σχολίων. Μάθετε πως επεξεργάζονται τα δεδομένα των σχολίων σας.
Σχολιάστε