Τα άκρα ευθύγραμμου αγωγού, ο οποίος έχει μήκος ℓ=1 m, μάζα m=1 Kg και αντίσταση R1=0,05 Ω, μπορούν να ολισθαίνουν χωρίς τριβές πάνω σε δύο κατακόρυφους μεταλλικούς στύλους μηδενικής ωμικής αντίστασης. Οι δύο στύλοι ενώνονται στο επάνω μέρος με σύρμα ωμικής αντίστασης R2=0,15 Ω. Η όλη διάταξη βρίσκεται μέσα σε ομογενές μαγνητικό πεδίο μαγνητικής επαγωγής Β=1 T, το οποίο είναι κάθετο στο επίπεδο που ορίζουν ο αγωγός και η ταχύτητά του. Αρχικά ο αγωγός είναι ακίνητος. Την χρονική στιγμή t=0 αφήνεται να ολισθήσει.
Κάποιος ισχυρίζεται πως ο αγωγός θα αποκτήσει οριακή (σταθερή) ταχύτητα όταν θα έχει πέσει κατά h=2 m. Έχει δίκιο;
Δίνεται g = 10 m/s2.
απάντηση:
Αναπτύσσεται ΗΕΔ από επαγωγή Ɛεπ=Βυℓ και το κύκλωμα διαρρέεται από ηλεκτρικό ρεύμα Ι=Βυℓ/Rολ. Στον αγωγό ασκούνται δυο δυνάμεις, το βάρος του και η δύναμη Laplace, έτσι ώστε: mg–BIℓ=mdυ/dt ή .
Θέτουμε (έχει διαστάσεις χρόνου) και ολοκληρώνοντας
παίρνουμε:
, όπου
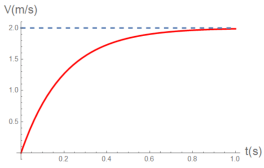
, η σταθερή ταχύτητα που αποκτά ο αγωγός μετά από αρκετό χρόνο – θεωρητικά όταν
.

Ο αγωγός σε χρόνο t διανύει απόσταση .
Η αριθμητική αντικατάσταση δίνει ,
και
. Η τελευταία εξίσωση θα μας δώσει τον χρόνο που απαιτείται ώστε ο αγωγός να διανύσει απόσταση x=h=2m.
Προκύπτει η εξίσωση , η οποία αν λυθεί αριθμητικά, δίνει: t≈1,1995s. Αυτή τη χρονική στιγμή η ταχύτητα του αγωγού είναι: υ=1,995m/s σχεδόν ίση με την υοριακή=2m/s. Πράγματι λοιπόν, μπορεί κάποιος να ισχυριστεί με πολύ καλή ακρίβεια πως ο αγωγός μετά από πτώση h=2m έχει αποκτήσει σταθερή ταχύτητα. Παρατηρείστε επίσης ότι t=1,1995s≈6τ, δηλαδή ικανοποιείται το κριτήριο των 5τ. Σύμφωνα με το κριτήριο αυτό, τα μεγέθη που αυξάνονται όπως η ταχύτητα στο εν λόγω πρόβλημα
, θεωρείται πως παίρνουν πρακτικά την μέγιστη τιμή τους (υ=0,993υορ) σε χρόνο 5τ.
Κατηγορίες:ΗΛΕΚΤΡΟΜΑΓΝΗΤΙΣΜΟΣ, ΜΑΘΗΜΑΤΙΚΑ
Στην ερώτηση «πόση απόσταση διανύει ο αγωγός μέχρι να αποκτήσει οριακή ταχύτητα;» τι απαντάμε;
θεωρητικά διανύει άπειρη απόσταση
πως το δικαιολογούμε;
Είναι εντός ύλης για φέτος μια τέτοια άσκηση;
Έχω την εντύπωση ότι οι υποψήφιοι για ιατρική (που δεν κάνουν μαθηματικά) θα δώσουν εξετάσεις στα ίδια θέματα με τους «θετικούς».
Παρακαλώ, αν κάνω λάθος, απαντήστε…
Προφανώς το πρόβλημα δεν απευθύνεται σε μαθητές Λυκείου (ούτε θετικούς ούτε ιατρικής)