
To φως από μια έκρηξη σουπερνόβα (κίτρινο) φτάνει σε μια περιοχή όπου ανιχνεύεται (μπλε). Καθώς το σύμπαν διαστέλλεται, η ενεργειακή του πυκνότητα ελαττώνεται. Το μήκος κύματος του φωτός αυξάνεται ως συνέπεια αυτού του γεγονότος.
Το βραβείο Νομπέλ Φυσικής 2011 απονεμήθηκε πριν από λίγο καιρό στους Adam Riess, Brian Schmidt και Saul Perlmutter, οι οποίοι μελετώντας το φως των υπερκαινοφανών αστέρων (σουπερνόβα) τύπου Ιa, κατέληξαν στο συμπέρασμα ότι το σύμπαν διαστέλλεται με επιταχυνόμενο ρυθμό.
Οι φυσικοί για να εξηγήσουν αυτό το αναπάντεχο εύρημα αναγκάστηκαν να δεχθούν την ύπαρξη της μυστηριώδους σκοτεινής ενέργειας – στις εξισώσεις της Γενικής Θεωρίας της Σχετικότητας του Einstein εκφράζεται μαθηματικά από την κοσμολογική σταθερά Λ – στην οποία αποδίδεται η επιτάχυνση στον ρυθμό διαστολής του σύμπαντος.
Eίναι κοινό μυστικό ότι η έννοια της σκοτεινής ενέργειας κάθεται στο στομάχι πολλών φυσικών. Kαι κάποιοι από αυτούς προσπαθούν να ερμηνεύσουν τα αποτελέσματα της έρευνας των σουπερνόβα τύπου Ιa, χωρίς την έννοια της σκοτεινής ενέργειας.
Ένας απ’ αυτούς είναι και ο Arto Annila, καθηγητής φυσικής στο πανεπιστήμιο του Ελσίνκι. Σύμφωνα λοιπόν με την τελευταία εργασία του, που δημοσιεύεται στο τελευταίο τεύχος του επιστημονικού περιοδικού «Monthly Notices of the Royal Astronomical Society», μπορούμε να αποφύγουμε την εισαγωγή της έννοιας της σκοτεινής ενέργειας και να εξηγήσουμε με διαφορετικό τρόπο τα δεδομένα των παρατηρήσεων των σουπερνόβα.
Τα επιχειρήματά του βασίζονται στον συνεχώς μεταβαλλόμενο τρόπο που ταξιδεύει το φως μέσα σ’ ένα διαρκώς εξελισσόμενο σύμπαν.
Ο Arto Annila ισχυρίζεται ότι το καθιερωμένο πρότυπο της Μεγάλης Έκρηξης ( Lambda-CMD ) είναι ένα μαθηματικό μοντέλο, αλλά όχι μια φυσική απεικόνιση της εξέλιξης του σύμπαντος. Τα δεδομένα των σουπερνόβα, σύμφωνα με τον Annila, δεν σημαίνουν υποχρεωτικά επιταχυνόμενη διαστολή του σύμπαντος.
Όταν μια ακτίνα φωτός ταξιδεύει από ένα μακρινό αστέρι προς το τηλεσκόπιο ενός παρατηρητή, κινείται κατά μήκος της διαδρομής που απαιτεί το μικρότερο χρονικό διάστημα.
Αυτό είναι γνωστό στη φυσική ως αρχή του Φερμά ή αρχή του ελάχιστου χρόνου. Η αρχή του ελάχιστου χρόνου είναι μια ειδική περίπτωση της αρχής της ελάχιστης δράσης.
Οι φυσικοί χρησιμοποιούν την αρχή της ελάχιστης δράσης στην μορφή που αποκαλείται ολοκλήρωμα της Λαγκρανζιανής.
Σύμφωνα με τον Αnnila αυτή η μορφή μπορεί να χρησιμοποιηθεί μόνο σε διαδρομές μέσα σε ένα στάσιμο περιβάλλον.

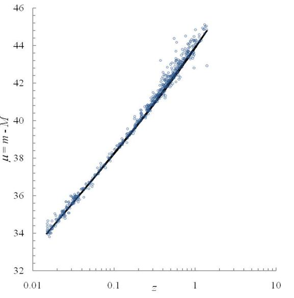
Το μοντέλο του Arto Annila προσεγγίζει με επιτυχία τα πειραματικά δεδομένα των υπερκαινοφανών τύπου Ιa
Δεδομένου όμως ότι το διαστελλόμενο σύμπαν είναι ένα εξελισσόμενο σύστημα, ο Annila έδειξε πως η μορφή της αρχής ελάχιστης δράσης του Γάλλου μαθηματικού Maupertuis, προσδιορίζει με μεγαλύτερη ακρίβεια την διαδρομή του φωτός από τα μακρινά σουπερνόβα. Στη ανάλυσή του προσεγγίζει με μεγάλη επιτυχία τα πειραματικά δεδομένα των υπερκαινοφανών τύπου Ιa, καθιστώντας έτσι άχρηστη την έννοια της σκοτεινής ενέργειας – που εισήχθη κυρίως εξαιτίας αυτών των παρατηρήσεων….
Και όχι μόνο! Στο άρθρο του ο Arto Annila προσπαθεί δείξει ότι ούτε η έννοια της σκοτεινής ύλης είναι απαραίτητη όταν επιχειρούμε για παράδειγμα να εξηγήσουμε το φαινόμενο των βαρυτικών φακών και ακόμη περισσότερο να δώσει μια διαφορετική ερμηνεία στην Μεγάλη Έκρηξη. Έτσι στο τελικό του συμπέρασμα αναφέρει ότι η Μεγάλη Έκρηξη, δεν συνέβη άπαξ κάποτε στο παρελθόν, αλλά συνεχίζει να συμβαίνει ακόμη και τώρα!…..
Διαβάστε περισσότερες τεχνικές λεπτομέρειες ΕΔΩ
Κατηγορίες:ΚΟΣΜΟΛΟΓΙΑ, ΣΚΟΤΕΙΝΗ ΕΝΕΡΓΕΙΑ, ΣΚΟΤΕΙΝΗ ΥΛΗ, ΣΟΥΠΕΡΝΟΒΑ
Σχολιάστε