Υπάρχουν κάποιες χαρακτηριστικές μαθηματικές συναρτήσεις που φέρουν το όνομα των φυσικών που τις ανακάλυψαν. Όπως η κλιμακωτή συνάρτηση του Heaviside που εισήχθη από τον Oliver Heaviside για να υπολογίσει το ηλεκτρικό ρεύμα όταν κλείνει ένα ηλεκτρικό κύκλωμα. Άλλο πολύ γνωστό παράδειγμα είναι η συνάρτηση Dirac (γνωστή και ως συνάρτηση δέλτα) που εισήχθη από τον Paul Dirac, έναν από τους μεγαλύτερους θεωρητικούς φυσικούς του 20ου αιώνα.
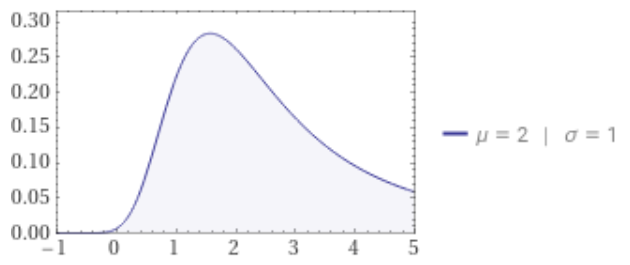
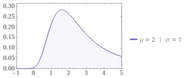
Μια λιγότερο γνωστή συνάρτηση είναι η συνάρτηση που φέρει το όνομα ενός επίσης μεγάλου φυσικού του περασμένου αιώνα, του Lev Landau.
To 1944 o Landau δημοσίευσε ένα άρθρο [On the energy loss of fast particles by ionization] σχετικά με την κατανομή της απώλειας ενέργειας φορτισμένων σωματιδίων που διασχίζουν ένα κομμάτι ύλης. Το άρθρο αυτό αποτέλεσε σημείο αναφοράς για την φυσική της αλληλεπίδρασης φορτισμένων σωματιδίων με την ύλη, διότι ακολουθούσε τα δύο κριτήρια που χαρακτηρίζουν μια εξαιρετική θεωρητική εργασία:
• «Ο φυσικός νόμος πρέπει να έχει μαθηματική ομορφιά» (P.A.M. Dirac)
• «Όλα πρέπει να είναι όσο το δυνατόν πιο απλά, αλλά όχι απλούστατα» (Α. Αϊνστάιν).

Ο Landau θεώρησε σωματίδια με ταχύτητες πολύ κοντά στην ταχύτητα του φωτός (π.χ. ηλεκτρόνια) που χάνουν ενέργεια εξαιτίας του ιονισμού του μέσου που διασχίζουν. Αυτή η διαδικασία που χαρακτηρίζεται από ένα μικρό μέγεθος της απώλειας ενέργειας ανά μεμονωμένη δράση σκέδασης των ταχέων ηλεκτρονίων από τα ηλεκτρόνια της ύλης.
Υπέθεσε (για λόγους απλότητας!) ότι οι απώλειες είναι ανεξάρτητες από την ενέργεια των σωματιδίων που διασχίζουν την ύλη. Αυτή η κρίσιμη υπόθεση έδωσε ένα λαμπρό αποτέλεσμα: την συνάρτηση της κατανομής Landau, η οποία χρησιμοποιείται μέχρι σήμερα στο πεδίο της αλληλεπίδρασης των ταχέων σωματιδίων με την ύλη και όχι μόνο.

Σε μια πρόσφατη δημοσίευση των Bulyak και Shul’ga παρουσιάζεται η ιστορία και η ουσία της συνάρτησης κατανομής Landau, δίνοντας έμφαση στις βασικές παραδοχές και απλοποιήσεις που επέτρεψαν την κατασκευή της. Το άρθρο ολοκληρώνεται με τις επεκτάσεις της συνάρτησης Landau.
Μπορείτε να διαβάστε περισσότερες λεπτομέρειες ΕΔΩ: Landau distribution of ionization losses: history, importance, extensions
Κατηγορίες:ΜΑΘΗΜΑΤΙΚΑ, ΠΥΡΗΝΙΚΗ ΦΥΣΙΚΗ, ΣΤΟΙΧΕΙΩΔΗ ΣΩΜΑΤΙΑ
Σχολιάστε