Μια εφαρμογή του νόμου των Stefan-Boltzmann
Από την ηλιακή ακτινοβολία που προσπίπτει στην Γη ένα μέρος της απορροφάται, ενώ το υπόλοιπο, έστω το α%, ανακλάται στο διάστημα (το μέγεθος αυτό συνήθως αναφέρεται ως λευκαύγεια ή albedo). Θέλουμε να υπολογίσουμε την επιφανειακή θερμοκρασία της Γης ΤΓ, στην υποθετική περίπτωση που η Γη δεν διέθετε ατμόσφαιρα συναρτήσει του ποσοστού α. Δίνονται η απόσταση γης-ήλιου r=150.000.000 km=15∙1010m=1AU (αστρονομική μονάδα), η ακτίνα του Ήλιου RS=7∙108m και η επιφανειακή θερμοκρασία του ήλιου TS=5770 K.
Θα εφαρμόσουμε το νόμο των Stefan-Boltzmann. O νόμος αυτός, όπως άλλωστε και οι περισσότεροι φυσικοί νόμοι, είναι απλούστατος στην διατύπωσή του. Μας λέει ότι η ενέργεια που ακτινοβολεί ένα θερμό σώμα[1] (ανά μονάδα χρόνου και ανά μονάδα επιφάνειας) είναι ανάλογη του Τ4, όπου Τ= η θερμοκρασία του σώματος σε Kelvin:
, όπου
η σταθερά του Stefan [2]
Για τον Ήλιο θα ισχύει: . Δεδομένου ότι όλη η ισχύς που εκπέμπεται από την σφαιρική επιφάνεια του ήλιου (με εμβαδόν
, όπου
η ακτίνα του ήλιου) φτάνει σε μια σφαιρική επιφάνεια με ακτίνα όση η απόσταση γης-ήλιου
, θα ισχύει:
, όπου
η ισχύς ανά μονάδα εμβαδού που προσπίπτει στην Γη.
Συνδυάζοντας τις παραπάνω εξισώσεις παίρνουμε: . Αν αντικαταστήσουμε τις τιμές των μεγεθών στο δεύτερο μέλος της εξίσωσης θα πάρουμε την τιμή της ηλιακής σταθεράς 1361 W/m2, που εκφράζει την ισχύ ανά μονάδα εμβαδού της ηλιακής ακτινοβολίας που προσπίπτει στην Γη. Αλλά δεν είναι αυτό το ζητούμενο.
Από την ηλιακή ακτινοβολία που φτάνει στην επιφάνεια της Γης απορροφάται ισχύς ίση με
Όμως και η Γη είναι ένα σώμα που ακτινοβολεί θερμότητα στο διάστημα. Η εκπεμπόμενη από την Γη θερμική ισχύς θα είναι ανάλογη του ΤΓ4, όπου ΤΓ η θερμοκρασία στην επιφάνειά της:
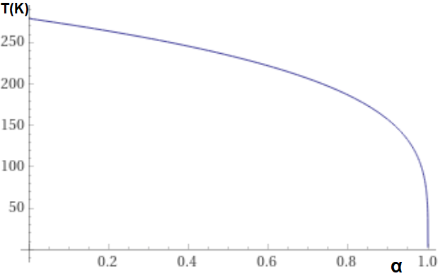
Υποθέτοντας θερμική ισορροπία για την Γη, ότι η εισερχόμενη ηλιακή ισχύς ισούται με την εκπεμπόμενη θερμική ισχύ (Pin=Pout ), μπορούμε να υπολογίσουμε την θερμοκρασία της Γης συναρτήσει του μεγέθους της λευκάγειας α:
(σε Kelvin)
Παρατηρούμε ότι για την ακραία και απίθανη τιμή α=0 η θερμοκρασία της Γης, με την υπόθεση ότι δεν υπάρχει ατμόσφαιρα, θα ήταν περίπου 6 οC. Στην τιμή α=0,1 αντιστοιχεί η θερμοκρασία -1,3 οC. Και στην λογική τιμή α=0,3 προκύπτει μια ακόμα πιο παγωμένη Γη με θερμοκρασία -18 οC.

Φαίνεται λοιπόν, ότι η Γη χωρίς ατμόσφαιρα θα ήταν παγωμένη και αφιλόξενη στην ζωή. Επομένως η Γη είναι θερμότερη εξαιτίας της ατμόσφαιρας που διαθέτει. Ο πρώτος που έκανε αυτή την διαπίστωση ήταν ο Γάλλος φυσικός και μαθηματικός Jean Baptiste Joseph Fourier το 1824. Aλλά αυτό είναι μια άλλη ιστορία.
σημειώσεις:
[1] Για να είμαστε απόλυτα ακριβείς, ο νόμος αυτός αναφέρεται σε ένα ιδανικό μέλαν σώμα.
[2] Σχετικά με την σταθερά του Stefan, : Ο νόμος Stefan-Boltzman είχε αποδειχθεί στην προ-κβαντική εποχή με κλασική θερμοδυναμική, αλλά η τιμή της σταθεράς παρέμενε απροσδιόριστη και την μετρούσαν πειραματικά. Μπορούμε να την υπολογίσουμε αναλυτικά από το νόμο ακτινοβολίας μέλανος σώματος του Planck, ολοκληρώνοντας για όλες τις συχνότητες ή μήκη κύματος ακτινοβολίας. Αφού πρώτα υπολογίσουμε το ενδιαφέρον ολοκλήρωμα
καταλήγουμε στην σχέση:
Αξιοσημείωτο είναι το γεγονός ότι στην τελική έκφραση της σταθεράς Stefan , μεταξύ των άλλων παγκόσμιών σταθερών, υπεισέρχεται και η τιμή της συνάρτησης Riemann
!
Κατηγορίες:ΘΕΡΜΟΔΥΝΑΜΙΚΗ, ΧΩΡΙΣ ΦΥΣΙΚΗ ΔΕΝ ΚΑΤΑΝΟΕΙΣ ΤΗΝ ΚΛΙΜΑΤΙΚΗ ΑΛΛΑΓΗ
Σχολιάστε