Στην τελετή απονομής του βραβείου Abel 2017 στον Yves Meyer, μίλησε για το έργο του Meyer και ο μαθηματικός Terry Tao. Στην ομιλία του (βλέπε το κείμενο ΕΔΩ ή το βίντεο στο τέλος της ανάρτησης) ανέφερε και μια πολύ ενδιαφέρουσα ιδιότητα της χρυσής τομής [φ=(1+√5)/2 = 1.61803398875…], που ήταν άγνωστη στους περισσότερους από μας:
Οι δυνάμεις φ, φ2, φ3, … της χρυσής τομής, βρίσκονται αναπάντεχα πολύ κοντά σε ακέραιες τιμές. Για παράδειγμα η τιμή φ11 = 199.005… βρίσκεται πολύ κοντά στον ακέραιο αριθμό 199 (υπολογίστε ΕΔΩ: www.wolframalpha.com κι άλλες δυνάμεις αριθμού φ).
Τα παραπάνω αναφέρονται στον ιστότοπο του John D. Cook, όπου παρουσιάζονται και τρία πολύ κατατοπιστικά διαγράμματα.
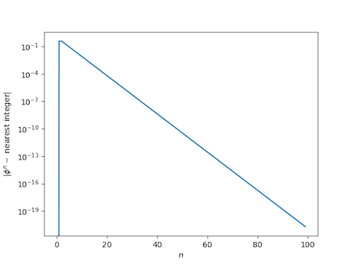
Το πρώτο δείχνει την διαφορά μεταξύ φn και του πλησιέστερου ακεραίου αριθμού:

Ας σημειωθεί ότι για να κατασκευαστεί ένα τέτοιο διάγραμμα απαιτείται μεγάλη ακρίβεια όσον αφορά τον αριθμό φ, κι αυτό δεν είναι και τόσο εύκολο…
Αν για παράδειγμα κάνουμε το αντίστοιχο διάγραμμα για τον αριθμό π=3,14159…, τότε προκύπτει η παρακάτω εικόνα:

Η διαφορά μεταξύ πn και του πλησιέστερου ακεραίου αριθμού. Σε αντίθεση με το αντίστοιχο διάγραμμα του αριθμού φ δείχνει να μεταβάλλεται τυχαία με ομοιόμορφο τρόπο.
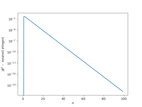
Και το τελευταίο διάγραμμα δείχνει πως μεταβάλλεται η απόλυτη τιμή
|φn – πλησιέστερος ακέραιος|

Βλέπουμε λοιπόν ότι καθώς η δύναμη αυξάνεται, η τιμή του φn τείνει να ταυτιστεί με τον πλησιέστερο ακέραιο!
Οι αριθμοί που έχουν την παραπάνω ιδιότητα, δηλαδή «η διαφορά της δύναμης αn από τον πλησιέστερο ακέραιο (στην τιμή αn) να μειώνεται εκθετικά καθώς το n αυξάνεται» ονομάζονται αριθμοί Pisot- Vijayaraghavan.
Ένας τέτοιος αριθμός είναι η πραγματική ρίζα της εξίσωσης x3-x-1=0, ρ=1,3247179… (η ρίζα αυτή ονομάζεται και πλαστικός αριθμός).
Αν δείτε ΕΔΩ:www.johndcook.com τα αντίστοιχα διαγράμματα που δείχνουν την μεταβολή (ρn – πλησιέστερος ακέραιος), θα διαπιστώσετε ότι η σύγκλιση είναι πολύ πιο αργή σε σχέση με την χρυσή τομή.
Βίντεο: η ομιλία του Terry Tao για το έργο του Yves Meyer (βραβείο Abel 2017)
Κατηγορίες:ΜΑΘΗΜΑΤΙΚΑ
Πώς είναι δυνατόν να είναι σωστά τα ως άνω γραφήματα (και κατ’ επέκταση όλο το σκεπτικό), από την στιγμή πού π.χ. φ^71 = 6.88846502588401e+14 ;
Προσπάθησα κι εγώ να κάνω αυτές τις γραφικές παραστάσεις και δεν ταιριάζουν.
Διορθώστε με αν κάνω λάθος.
Σας ευχαριστώ.
πόσα δεκαδικά ψηφία του φ χρησιμοποιήσατε και πόσα τα δεκαδικά ψηφία του αποτελέσματος;
Δείτε αυτό:
https://www.wolframalpha.com/input/?i=1.61803398874989484820458683436563811772030917980576286213544862270526046281890244970720720418939113748475408807538689175212663386222353693179318006076672635%5E71
Έχετε δίκιο. Φαίνεται ότι δεν κράτησα τόσα όσα έπρεπε. Γι’ αυτό εμφανιζόταν μια μικρή απόκλιση κατά την στρογγυλοποίηση στον πλησιέστερο ακέραιο.
Ευχαριστώ.