Η μελέτη των κρούσεων βρέθηκε στο επίκεντρο της προσοχής του Καρτεσίου και του Huygens κατά τον 17ο αιώνα, ενώ τον 19ο αιώνα ο γάλλος φυσικός Gustave-Gaspard Coriolis εξέδωσε το έργο του «Η μαθηματική θεωρία των φαινομένων του μπιλιάρδου», το οποίο έγινε κλασικό.
Στα βιβλία του λυκείου συναντάμε συχνά προβλήματα που σχετίζονται με τη σύγκρουση σφαιρών. Τα εν λόγω προβλήματα είναι ιδιαίτερα δημοφιλή στη σχολική ύλη διότι δίνουν την ευκαιρία εφαρμογής και εμπέδωσης των θεμελιωδών νόμων της διατήρησης ενέργειας και ορμής.
Δεν πρέπει όμως να πιστεύουμε ότι η αξία των προβλημάτων των κρούσεων σφαιρών περιορίζεται … στο μπιλιάρδο ή απλώς και μόνο στο γεγονός ότι προσφέρεται για την επίδειξη των φυσικών νόμων. Το μοντέλο της κρούσης συνδέεται στενά με την λειτουργία των πυρηνικών αντιδραστήρων. Για να το δούμε αυτό θα ασχοληθούμε πρώτα ένα πολύ απλό πρόβλημα.
Ένα πρόβλημα για μαθητές
Μια σφαίρα μάζας m1 που κινείται με ταχύτητα υo συγκρούεται μετωπικά και ελαστικά με ακίνητη σφαίρα μάζας m2. Να υπολογιστεί η σχετική μεταβολή της κινητικής ενέργειας της σφαίρας m1 μετά την κρούση, συναρτήσει του λόγου των μαζών x=m1/m2, αν αγνοήσουμε την περιστροφή των σφαιρών.
Για να απαντηθεί το πρόβλημα αρκεί να εφαρμόσουμε την αρχή διατήρησης της ορμής:
και την αρχή διατήρησης της ενέργειας:
Λύνοντας το σύστημα των δυο εξισώσεων υπολογίζονται οι ταχύτητες των δυο μαζών αμέσως μετά την κρούση. Έτσι, για την ταχύτητα της μάζας m1 προκύπτει:
και για την σχετική μεταβολή της κινητικής ενέργειας της σφαίρας m1
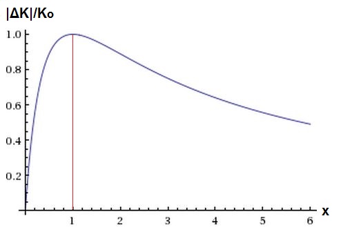
Θέτοντας x=m1/m2 έχουμε:
Μελετώντας την παραπάνω εξίσωση βλέπουμε ότι όταν x= m1/m2 →0, δηλαδή όταν η μάζα m1 είναι πολύ μικρότερη της m2, τότε . Στην περίπτωση αυτή η σφαίρα m1 «ανακλάται» πάνω στη σφαίρα m2 – χωρίς να μεταβληθεί το μέτρο της ταχύτητάς της κινείται σε αντίθετη κατεύθυνση από αυτή που είχε πριν την κρούση.
Αν x= m1/m2→∞, η μάζα m1 είναι τώρα πολύ μεγαλύτερη της m2, τότε και πάλι . Στην περίπτωση αυτή η κίνηση της σφαίρας m1 δεν επηρεάζεται από την πολύ μικρότερης μάζας m2.
Και στις δυο προηγούμενες ακραίες περιπτώσεις βλέπουμε ότι η σχετική μεταβολή της κινητικής ενέργειας της μάζας m1 τείνει στο μηδέν. Περιμένουμε λοιπόν να υπάρχει μια τιμή του λόγου x= m1/m2 για την οποία ο λόγος παίρνει μια μέγιστη τιμή.
Μπορούμε εύκολα να διαπιστώσουμε ότι το μέγιστο εμφανίζεται όταν x= m1/m2=1, δηλαδή όταν οι δυο σφαίρες έχουν την ίδια μάζα.
Θα μπορούσαμε να πούμε ότι η ενέργεια της κινούμενης σφαίρας μεταφέρεται κατά τον αποτελεσματικότερο τρόπο όταν προσκρούει σε σε ακίνητη σφαίρα ίδιας μάζας.
Αφού λύσαμε το πρόβλημα (αγνοώντας την περιστροφή των σφαιρών και την εσωτερική τους δομή) είμαστε πλέον σε θέση να εφαρμόσουμε τα συμπεράσματά μας σε φαινόμενα που προκύπτουν σε πυρηνικούς αντιδραστήρες.
Χρήσιμες απώλειες
Κατά τη δεκαετία του 1940 η αλυσιδωτή αντίδραση της πυρηνικής σχάσης παρείχε ικανούς λόγους ώστε να επανέλθουν οι φυσικοί στο πρόβλημα των συγκρουόμενων σφαιρών. Μπορούμε να περιγράψουμε την ουσία του προβλήματος ως εξής:
Όταν ένας πυρήνας ουρανίου απορροφά ένα νετρόνιο, διασπάται σε δυο σχεδόν ίσα μέρη, ενώ ταυτόχρονα απελευθερώνεται ενέργεια. Επίσης εκπέμπονται 2 με 3 νετρόνια, οπότε συντελείται «πολλαπλασιασμός» νετρονίων. Τα νετρόνια που παράγονται κατά την αντίδραση σχάσης μπορούν να απορροφηθούν από άλλους πυρήνες ουρανίου, με αποτέλεσμα να προκαλούνται νέες αντιδράσεις σχάσεις κ.ο.κ.
Ο αριθμός των νετρονίων αυξάνεται και παράλληλα αυξάνεται και το πλήθος των πυρήνων που διασπώνται. Η συγκεκριμένη διαδικασία ονομάζεται αλυσιδωτή αντίδραση και η ενέργεια που απελευθερώνεται μπορεί να χρησιμοποιηθεί για διάφορους σκοπούς.
Δυστυχώς, αυτή η απλή περιγραφή δεν ανταποκρίνεται στην πραγματικότητα. Το φυσικό ουράνιο είναι μείγμα δυο διαφορετικών ατόμων, που χαρακτηρίζονται από διαφορετικό μαζικό αριθμό και καλούνται ισότοπα: του και του
.
Οι πυρήνες και των δυο ισοτόπων μπορούν να διασπαστούν, αλλά για αντίδραση σχάσης με , το νετρόνιο που συλλαμβάνεται από τον πυρήνα πρέπει να έχει κινητική ενέργεια μεγαλύτερη από 1 MeV. Αν η ενέργεια είναι μικρότερη από την εν λόγω τιμή, αλλά όχι πολύ χαμηλή, ο πυρήνας του
συλλαμβάνει το νετρόνιο χωρίς να πραγματοποιηθεί σχάση.
Από την άλλη, οι πυρήνες του συλλαμβάνουν μόνο βραδέα νετρόνια, με ενέργεια πολύ μικρότερη από 1 MeV – από 70 έως 200 eV.
Όμως, μετά τη διάσπαση των πυρήνων του ουρανίου, η ενέργεια των εκπεμπόμενων νετρονίων είναι μικρότερη από 1 MeV, αλλά πολύ μεγαλύτερη από 200 eV. Το αποτέλεσμα είναι ότι δεν μπορούν να προκαλέσουν σχάση των πυρήνων .
Στο φυσικό ουράνιο η αναλογία πυρήνων προς τους πυρήνες
είναι περίπου 140 προς 1, που σημαίνει ότι στο φυσικό μείγμα των ισοτόπων του ουρανίου δεν μπορεί ποτέ να πραγματοποιηθεί αλυσιδωτή αντίδραση. Μετά τις σπάνιες περιπτώσεις διασπάσεων πυρήνων, τα νετρόνια κατά πάσα πιθανότητα θα απορροφηθούν από πυρήνες
, χωρίς οποιαδήποτε σχάση (για να απλοποιήσουμε την εικόνα δεν αναφέρουμε άλλες διαδικασίες που προκαλούν απώλειες νετρονίων).
Είναι όμως δυνατόν να υπερβούμε αυτό το δυσάρεστο εμπόδιο;
Κατ’ αρχάς , μπορούμε να αυξήσουμε τον αριθμό των πυρήνων στο μείγμα των ισοτόπων. Ταυτόχρονα όμως, μπορούμε να επιχειρήσουμε να επιβραδύνουμε τα νετρόνια – δηλαδή να μειώσουμε την ενέργειά τους σε τέτοιο βαθμό, ώστε να μην απορροφώνται από πυρήνες
, αλλά να συλλαμβάνονται κυρίως από πυρήνες
.
Έτσι θα χάσουμε μέρος της κινητικής ενέργειας των νετρονίων, αλλά θα κερδίσουμε μεγάλο μέρος της ενέργειας που είναι αποθηκευμένη στους πυρήνες του ουρανίου.
Μια εξαιρετικά αποδοτική απώλεια, πράγματι!
Πως όμως θα καταφέρουμε να επιβραδύνουμε τα νετρόνια;
Για να βρούμε την απάντηση, θα χρησιμοποιήσουμε μιαν αναλογία. Ας θεωρήσουμε τη σύγκρουση ενός νετρονίου με έναν πυρήνα (όχι αναγκαστικά πυρήνα ουρανίου) ως σύγκρουση δυο σφαιρών που έχουν τον ίδιο λόγο μαζών με εκέινον του νετρονίου και του πυρήνα.
Η αναλογία θα είναι αποτελεσματική μόνο αν δεν λαμβάνουν χώρα πυρηνικές αντιδράσεις κατά τη διάρκεια της σύγκρουσης.
Αυτό σημαίνει ότι, μετά τη σύγκρουση, το νετρόνιο και ο πυρήνας πρέπει να απομακρυνθούν πάλι, έχοντας διαφορετικές ταχύτητες. Σε τέτοια περίπτωση, μπορούμε αμέσως να πούμε πότε θα έχουμε τη μεγαλύτερη απώλεια ενέργειας για το νετρόνιο: όταν η μάζα του πυρήνα είναι ίση με τη μάζα του νετρονίου.
Αφού η μάζα του πρωτονίου ισούται σχεδόν με τη μάζα του νετρονίου, οι αποδοτικές κρούσεις (από τη δική μας την άποψη) θα ήταν αυτές ενός νετρονίου με τον ακίνητο πυρήνα ενός ατόμου υδρογόνου – σε μια τέτοια κρούση, το πρώτο θα χάσει όλη την κινητική του ενέργεια.
Στην πράξη όμως, το κοινό υδρογόνο, που περιέχεται στο φυσικό νερό, δεν μπορεί να χρησιμοποιηθεί για την επιβράδυνση των νετρονίων, διότι ναι μεν είναι ο δραστικότερος επιβραδυντής, όμως παρουσιάζει και το φαινόμενο όχι μόνο της επιβράδυνσης των νετρονίων, αλλά και της «σύλληψης νετρονίων» σύμφωνα με την αντίδραση:
Για τον σκοπό αυτό, οι φυσικοί χρησιμοποιούν άλλες ουσίες (που ονομάζονται «επιβραδυντές»), όπως είναι το βαρύ ύδωρ ή ο γραφίτης (καθαρός άνθρακας).

Διάγραμμα πυρηνικού αντιδραστήρα με γραφίτη ως επιβραδυντή: (1) ράβδοι ελέγχου (2) θωράκιση (3)ανακλαστήρας (4) εναλλάκτης θερμότητας (5) ενεργός ζώνη (6) ατμοστρόβιλος (7) συμπυκνωτής (8) γεννήτρια (9) επιβραδυντής (10 καύσιμο (11) ψυκτικό μέσο
Το βαρύ ύδωρ είναι μια χημική ουσία που μοιάζει με το συνηθισμένο νερό, με τη διαφορά ότι η θέση του συνηθισμένου υδρογόνου – που ο πυρήνας του αποτελείται από ένα όλο κι όλο πρωτόνιο – την κατέχει το δευτέριο.
Το δευτέριο είναι ένα ισότοπο του υδρογόνου που ο πυρήνας του αποτελείται από ένα πρωτόνιο και ένα νετρόνιο. Έτσι, έχει διπλάσια μάζα από το συνηθισμένο υδρογόνο.
Όταν ένα νετρόνιο συγκρουστεί με έναν ακίνητο πυρήνα δευτερίου χάνει τα 8/9 της κινητικής του ενέργειας, όπως μπορούμε να δούμε από την εξίσωση , αν θέσουμε
.
Επομένως μετά από μια σύγκρουση το νετρόνιο διατηρεί το (1−8/9) της αρχικής του ενέργειας, έπειτα από δυο κρούσεις το (1−8/9)2, κ.ο.κ.
Για να μειωθεί η ενέργεια του νετρονίου από Ε0 = 1MeV σε Εn = 100eV, πρέπει να πραγματοποιηθούν n το πλήθος κρούσεις μεταξύ νετρονίου και πυρήνων δευτερίου. Η τιμή του n καθορίζεται από την προφανή σχέση: Εn = Ε0(1−8/9)n. Oι υπολογισμοί δίνουν n≈4.
Όταν το νετρόνιο μεταφέρει την ενέργειά του συγκρουόμενο με πυρήνες άνθρακα , χάνει τα 24/49≈1/2 της κινητικής του ενέργειας. Και πάλι μπορούμε να υπολογίσουμε το πλήθος των κρούσεων που χρειάζονται για να πάρουμε ένα βραδύ νετρόνιο, n≈13. Για να έχουμε ένα μέτρο σύγκρισης, θα αναφέρουμε ότι το τυπικό πλήθος κρούσεων του νετρονίου με βαρείς πυρήνες μαζικού αριθμού Α=90 είναι n≈210.
Ο λόγος που αναγκάζει τους φυσικούς να προσπαθούν να μειώσουν τον αριθμό n είναι ότι κατά το μεσοδιάστημα μεταξύ των «καλών» ελαστικών κρούσεων που επιβραδύνουν τα νετρόνια, μερικά νετρόνια ενδέχεται να συλληφθούν από τους πυρήνες κάποιας ξένης πρόσμειξης, με αποτέλεσμα να μην μπορούν πλέον να αξιοποιηθούν για την πρόκληση αλυσιδωτής αντίδρασης. Επιπλέον, αν το πλήθος των συγκρούσεων n είναι πολύ μεγάλο, το νετρόνιο μπορεί να διαφύγει από την ζώνη αντίδρασης και να μείνει πάλι αναξιοποίητο.
Βλέπουμε λοιπόν, ότι μιa απλή αναλογία ανάμεσα στη σύγκρουση σφαιρών και τη σκέδαση νετρονίων σε πυρηνικούς αντιδραστήρες μας βοηθά να κατανοήσουμε τη βασική αρχή της λειτουργίας του αντιδραστήρα με επιβραδυντή, και να εκτελέσουμε ορισμένους υπολογισμούς. Δεν πρέπει να ξεχνάμε, όμως, ότι η αναλογία είναι έγκυρη μόνο αν δεν πραγματοποιηθούν πυρηνικές αντιδράσεις κατά τη σύγκρουση του νετρονίου με τον επιβραδυντή. Σε αντίθετη περίπτωση η αναλογία δεν έχει νόημα.
Πηγή: «Η δύναμη της ομοιότητας», S. R. Filonovich, περιοδικό Quantum, Μάρτιος/Απρίλιος 1997
Κατηγορίες:ΜΗΧΑΝΙΚΗ, ΠΥΡΗΝΙΚΗ ΦΥΣΙΚΗ

Σχολιάστε