Στην ανάρτηση με τίτλο «Η σχέση συχνότητας και ενέργειας ταλάντωσης ενός σώματος του οποίου η μάζα αυξάνεται με διακριτό τρόπο» τέθηκε το παρακάτω πρόβλημα:
Ένα άδειο δοχείο μάζας Μ που συνδέεται με οριζόντιο ιδανικό ελατήριο σταθεράς k, εκτελεί απλή αρμονική ταλάντωση πλάτους A0 σε λείο οριζόντιο επίπεδο. Η ολική ενέργεια του συστήματος είναι Ε0=1J και η συχνότητα ταλάντωσης f0=1Hz. Από κάποια χρονική στιγμή και μετά η μάζα του δοχείου αυξάνεται διαδοχικά κατά Δm κάθε φορά που το σώμα διέρχεται από την θέση ισορροπίας και από τις ακραίες θέσεις. Η αύξηση της μάζας προκύπτει με πλαστική κρούση μεταξύ του δοχείου Μ και των μικρών μαζών Δm που πέφτουν κατακόρυφα από κατάλληλο ύψος. Οι πλαστικές κρούσεις μεταξύ του δοχείου και των μαζών Δm πραγματοποιούνται σε αμελητέο χρονικό διάστημα (τις χρονικές στιγμές που το δοχείο διέρχεται από την θέση ισορροπίας x=0 και τις ακραίες θέσεις x=±A). Έστω Εn και fn, η ενέργεια και η συχνότητα του ταλαντωτή αντίστοιχα, μετά την n-στή πλαστική κρούση. Μετά από πάρα πολλές διαδοχικές αυξήσεις μάζας (n→∞):
Α. Να δείξετε ότι η ενέργεια και η συχνότητα του ταλαντωτή συνδέονται με την σχέση: Εn=h fn, όπου ο συντελεστής h γράφεται ωςμε
, εφόσον η πρώτη αύξηση μάζας γίνεται όταν o ταλαντωτής διέρχεται από τη θέση ισορροπίας.
Β. Αν η πρώτη αύξηση μάζας γίνεται όταν o ταλαντωτής διέρχεται από μια ακραία θέση τότε να δείξετε ότι: Εn =h’fn, όπου h’=1/h.
εφαρμογή 1. Στην περίπτωση που Δm/Μ→0, ισχύει h=h’=Ε0/h0=1J·s
εφαρμογή 2. Στην περίπτωση που Δm/Μ=1 ισχύει h≈0,8 J·s και h’≈1,25 J·s
Ενώ η φυσική του προβλήματος είναι απλή, η διερεύνησή του απαιτεί μερικές όμορφες ιδιότητες της συνάρτησης γάμμα. Με την ευκαιρία αυτή παραθέτουμε στο ένθετο που ακολουθεί όλες τις ιδιότητες της συνάρτησης γάμμα, από το κλασσικό βιβλίο των Milton Abramowitz και Irene A. Stegun «Handbook of mathematical functions by M. Abramowitz & I. Stegun» (το οποίο μάλιστα μπορείτε να κατεβάσετε σε μορφή PDF ΕΔΩ).
Λύση:
Έστω ότι η πρώτη αύξηση μάζας (M+Δm) πραγματοποιείται όταν η μάζα m διέρχεται από τη θέση ισορροπίας. Το σύστημα μάζας-ελατηρίου ταλαντώνεται σε οριζόντιο επίπεδο χωρίς τριβές. Εφόσον η στοιχειώδης μάζα Δm δεν έχει οριζόντια συνιστώσα ταχύτητας εφαρμόζοντας την αρχή διατήρησης της ορμής προκύπτει Mυ0=(M+Δm) υ01, όπου υ0 η μέγιστη ταχύτητα στη θέση ισορροπίας πριν την πλαστική κρούση και υ01 η ταχύτητα αμέσως μετά την κρούση. Θέτοντας λ=Δm/M έχουμε υ01= υ0/(1+λ). Το νέο πλάτος της ταλάντωσης Α1 υπολογίζεται από την εξίσωση: υ01=ω1Α1, όπου η νέα κυκλική συχνότητα ω1 συναρτήσει της αρχικής είναι .
Έτσι το νέο πλάτος δίνεται από την εξίσωση: και η ολική ενέργεια του ταλαντωτή είναι:
. O λόγος της ενέργειας προς την κυκλική συχνότητα θα είναι:
ή
, όπου
.
Η δεύτερη αύξηση μάζας (M+2Δm) πραγματοποιείται στην μέγιστη απομάκρυνση. Η νέα κυκλική συχνότητα γίνεται . Η ενέργεια του συστήματος παραμένει σταθερή και το πλάτος παραμένει αμετάβλητο.
Έτσι ο νέος λόγος της ενέργειας προς την κυκλική συχνότητα θα είναι: .
Συνεχίζοντας με τον ίδιο τρόπο προκύπτουν διαδοχικά τα παρακάτω αποτελέσματα:
………………….
Θέτοντας
οι δυο τελευταίες εξισώσεις γράφονται:
(1)
(2)
Προσδιορισμός του παράγοντα Κ με την βοήθεια της συνάρτησης γάμμα
Θέτοντας προκύπτει:
ή
.
Xρησιμοποιώντας την αναδρομική σχέση της συνάρτησης γάμμα (βλέπε στο παραπάνω ένθετο σελ. 256, εξ. 6.1.16),
ο παρονομαστής της παραπάνω έκφρασης γράφεται: ,
και αντίστοιχα ο αριθμητής: .
Τελικά, .
Θέτοντας και χρησιμοποιώντας την εξίσωση (ένθετο σελ. 256, εξ. 6.1.16)
παίρνουμε μετά από κάποιες πράξεις:
.
Δεδομένου ότι οι εξισώσεις (1) και (2) γράφονται:
Θεωρώντας (πάρα πολλές διαδοχικές αυξήσεις μάζας), δεδομένου ότι ισχύει το όριο (ένθετο σελ. 257, εξ. 6.1.46):
, θα έχουμε κάνοντας μερικές απλοποιήσεις:
,
είτε το n είναι άρτιος είτε περιττός [αξίζει να σημειωθεί ότι για ή
,

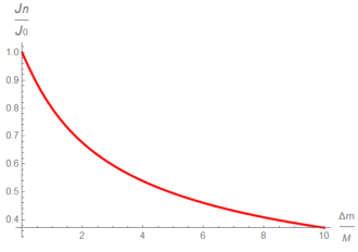
H γραφική παράσταση του Jn/J0 (για n→∞) συναρτήσει του λόγου Δm/M. Για Δm/M=1 παρατηρούμε ότι Jn/J0≈0,8
Υπενθυμίζεται ότι , οπότε μετά από πάρα πολλές διαδοχικές αυξήσεις μάζας (
) θα έχουμε:
, όπου
με .
Mε εντελώς πανομοιότυπο τρόπο αποδεικνύεται ότι στην περίπτωση που η πρώτη αύξηση μάζας γίνεται όταν o ταλαντωτής διέρχεται από μια ακραία θέση, τότε: , όπου
(ενώ θα περίμενε κανείς πως μετά από άπειρες αυξήσεις της μάζας το σύστημα να έχει ξεχάσει τον τρόπο εκκίνησής του).
Για το γεγονός ότι η σχέση παραπέμπει στην ενέργεια του φωτονίου (ενός κβάντου φωτός) και την σχέση της με τα αδιαβατικά αναλλοίωτα, διαβάστε ΕΔΩ: «Η ενέργεια του φωτονίου και το απλό εκκρεμές» .
Κατηγορίες:ΜΑΘΗΜΑΤΙΚΑ, ΜΗΧΑΝΙΚΗ, ΤΑΛΑΝΤΩΣΕΙΣ
Σχολιάστε