(νεώτερη ενημέρωση 14/12/2019)

Δυο όμοιες τρύπιες χάντρες είναι περασμένες στα δύο λεία σύρματα του σχήματος. Το επίπεδο του ημικυκλικού σύρματος είναι κατακόρυφο. Δίδεται ότι g = 10 m/s2.
(πηγή: Γιάννης Κυριακόπουλος, «Ένα δύσκολο κουίζ» από το ylikonet.gr)
Απάντηση: δεν γνωρίζουμε διότι τα χρονικά διαστήματα εξαρτώνται από την αρχική ταχύτητα.
Έστω υ η ταχύτητα της πράσινης χάντρας του ημικυκλίου σε μια τυχαία θέση, όπου η επιβατική ακτίνα της σχηματίζει γωνία θ με την κατακόρυφη διεύθυνση.
Από την αρχή διατήρησης ενέργειας θα έχουμε: ή
. Aλλά
, οπότε
και ο χρόνος που απαιτείται για να διασχίσει η πράσινη χάντρα το ημικύκλιο είναι:
. Εφόσον o χρόνος για την ευθύγραμμη ομαλή κίνηση της κόκκινης χάντρας είναι
, o λόγος των χρόνων
, θα υπολογίζεται ως συνάρτηση της αρχικής ταχύτητας (για R=10m και g=10m/s2)από την εξίσωση:
H γραφική παράσταση του λόγου λ ως προς την αρχική ταχύτητα είναι:
Παρατηρούμε ότι για υ0≈8,64m/s είναι λ=1, δηλαδή οι χρόνοι είναι ίδιοι. Όταν υ0<8,64m/s είναι λ<1 και ο χρόνος της πράσινης μικρότερος, ενώ όταν υ0>8,64m/s είναι λ>1 και ο χρόνος της πράσινης μεγαλύτερος.
Γενικότερα, οι χρόνοι είναι ίσοι (λ=1) όταν και για υ0→∞ ισχύει λ=π/2.
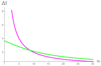
Αξίζει να δούμε μαζί τις γραφικές παραστάσεις των χρονικών διαστημάτων πράσινης και κόκκινης χάντρας, συναρτήσει της αρχικής ταχύτητας υ0 (για R=10m, g=10m/s2)

Εδώ φαίνεται πιο καθαρά πως όταν η ταχύτητα τείνει στο μηδέν, το χρονικό διάστημα της κόκκινης χάντρας τείνει στο άπειρο (αφού δεν θα ξεκινήσει ποτέ με μηδενική ταχύτητα), ενώ ο χρόνος της πράσινης χάντρας ισούται με την ημι-περίοδο του απλού εκκρεμούς, όταν η αρχική γωνία ταλάντωσης είναι π/2.
Κατηγορίες:ΜΗΧΑΝΙΚΗ
Ευχαριστώ για την τιμητική δημοσίευση.
Η παρουσίαση είναι πολύ καλύτερη από τη δική μου, ιδίως διότι βρίσκει την ταχύτητα-όριο.
Όλοι όσοι ασχολούμαστε με τη φυσική πρέπει να σε ευχαριστούμε …
Εύχομαι καλή συνέχεια σε σένα και όλους όσους μοιράζονται την δουλειά τους στο δίκτυο του υλικονετ.
πολύ καλο !!